
2026/01/23 20:00

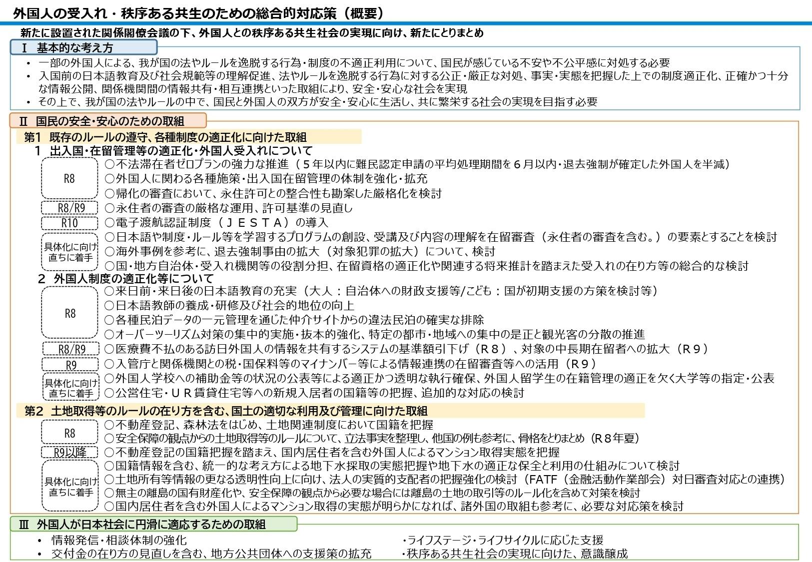
多文化人材活躍支援センター・山路です。2025年12月12日に始めたプロジェクトも、開始から6週間で94%までご支援をいただきました! 本当にありがとうございます。 きょう1月23日は、政府より「外国人の受入れ・秩序ある共生のための総合的対応策」が公表されました。概要や本文については、以下の...


多文化人材活躍支援センター・山路です。2025年12月12日に始めたプロジェクトも、開始から6週間で94%までご支援をいただきました! 本当にありがとうございます。 きょう1月23日は、政府より「外国人の受入れ・秩序ある共生のための総合的対応策」が公表されました。概要や本文については、以下の...
Q4. 音つむぎサポーターズでは、どんな特典がありますか?音つむぎサポーターズでは、メンバー限定の文章投稿や、ライブ記録動画を中心にお届けします。・活動の裏側や、今考えている音楽のこと・これから制作するアルバムや演奏の話・旅先や日常で感じたこと、演奏動画、メッセージ動画・社会における芸術の役割...
あのとき、「なぜ彼女はそこまでして戦場へ戻ろうとするのか」という問いに、答えは見つからなかった。ただ一つ、確かだったのは、彼女の表情に後悔がなかったこと。自分で選んだ場所に、自分の意思で立っている、という覚悟だけがあった。それでも、僕はやはり思ってしまう。「生きてほしい、」と。誰かのためにでは...

前編に続き、今回は AIスマートマウスを「もっと活用したい方」向けの後編です!AIスマートマウスは、会議や文章だけでなく、企画・資料作成・アイデア整理にも強いのが特徴です。活用④:「企画のたたき台」を声で作る企画書や提案資料って、最初の一歩が一番重いですよね。そんな時におすすめなのが、「このテ...