はじめに
障害者団体「きょうされん」は、全国1,870カ所の障害福祉事業所で構成される団体です。障害のある人の暮らしや障害福祉事業所の実態調査、より良い制度の創設や改善の要望活動、加盟事業所の財源にもなる事業活動、障害の理解を社会に広げるための広報・出版・情報活動、障害のある人や現場職員に向けた研修活動、国外の障害分野との国際交流活動等、障害のある人が「あたりまえに働き、えらべる暮らし」の実現に向け活動しています。
▼公式サイト
https://www.kyosaren.or.jp/
コロナ危機において障害のある人たちや関係者が集まる「場」を
~オンライン1万人イベントプロジェクト~
きょうされんは、旧称を「共同作業所全国連絡会」といい、障害のある人たちが働く場として、障害のある人の家族や養護学校の先生、地元企業など多種多様な人たちの力を結集して日本全国で同時発生的に立ち上がった「共同作業所」の連絡会として1977年8月6日に発足しました。このような会の性質上、結成以来約40年にわたり、障害のある人たちやその家族、支援者が集う全国大会を開催してきました。
しかし、新型コロナウイルス感染症の影響により、多くのイベントが中止や延期となっており、2020年度は結成以来初めてこの全国大会も中止となってしまいました。
全国から、障害のある人、家族、職員が一堂に会するこの全国大会は、集まることによって大きな力が生まれ、ひとりではない心強さを感じたり、各地の創意工夫を学ぶ機会となっていましたが、現実に集まることのできる見通しは立っていません。
コロナの終息が見えないこんな時だからこそ、全国のみなさんとつながり、絆を確かめ合うことなどを目的に「きょうされん第 44 回全国大会」を、2021年10月29日(金)にオンラインで開催することにしました(参加費無料)。
▼きょうされん第44回全国大会 オンライン
https://www.kyosaren.or.jp/zenkokutaikai/
▼スローガン
つながろう 語り合おう つくりだそう
~一人ひとりの「いのち」輝く社会を~
▼本大会の意義・目的
① 全国の障害のある人たち、支援者とオンラインでつながり、絆を確かめ合う
②「コロナ危機」対策とともに障害施策の課題を明らかにし、社会にアピールする
③「コロナ危機」のなかだからこそ、運動の大切さを確認し、とりくみと展望を共有する
④ 第45回全国大会in岩手(2022年に岩手県陸前高田市で開催)にバトンをつなぐ
障害のある人、福祉関係者が集う単日のオンラインイベントとしては日本最大規模となるであろう、1万人(1接続先に複数人含む)規模となり、北海道から宮古島までつながるイベントとなります(Zoomウェビナーにて開催)。
コロナ危機で苦しむ障害福祉事業所商品を広めるために
この大会を開催する時期にあって、全国の多くの障害福祉事業所が直面している課題があります。商品の販売機会が失われ、障害のある人たちの工賃、仕事の確保が難しくなっているという状況です。
障害福祉事業所は、その事業所がある地域の理解や応援によって成立している側面が少なくありません。バザーやお祭り、出張販売などのイベントや、福祉ショップなどのリアルショップ・対面販売など、顔の見える関係が重要であり、かつ障害のある人たちの給料・工賃に直結する「場」でもありました。
いま、それらが営業自粛、移動制限により、なくなっています。そういった「場」が消え、再開後も元通りにはならない現状においては、必然的に障害のある人たちの仕事もなくなり、給料・工賃も下がっています。
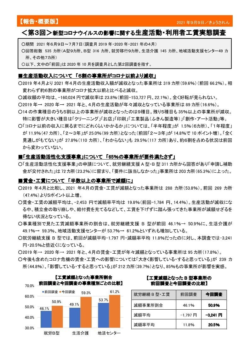
きょうされんが行なった障害福祉事業所の仕事に関する調査(2021年4月時点)では、障害のある人たちの工賃が減額したと答えた事業所は半数を超え、 減額の平均は-3,241円(就労継続支援B型事業所、2019年4月比)であることが明らかとなりました。
▼【第3回コロナに関する生産活動・工賃実態調査】報告(きょうされん、2021年9月9日)
https://www.kyosaren.or.jp/investigation/15923/

工賃月額の全国平均額である16,369円(※)から3241円が失われるということは、25万円の給料額にあてはめると約5万円が失われることになります。
※.就労継続支援 B型事業所の2019年度平均工賃は16,369円。
厚生労働省「令和元年度工賃(賃金)の実績について」より
https://www.mhlw.go.jp/content/12200000/000760673.pdf
工賃の課題だけではなく、販売機会がなくなって在庫を抱え、新たな製造する仕事がなくなることにより、障害のある人たちが仕事から得る評価や自信、誇りを持つ機会をも失われています。
きょうされんでは、新型コロナウィルス感染拡大の影響が顕著となってきた2020年3月より、販売機会を失い厳しい状況におかれた障害福祉事業所の商品を紹介するSNS上の広報活動、オンライン販売ができるしくみを整え、多くのみなさまよりご協力をいただいてきました。
▼「新型コロナによる売上減に苦しむ作業所を応援しよう」プロジェクト(きょうされん)
https://www.kyosaren.or.jp/zenkoku-jimukyoku/corona/11411/
しかし、これらのとりくみもまだまだ多くの困難のなかにある障害福祉事業所を取り上げるには至っていません。
そこで、「きょうされん第44回全国大会 オンライン 」プロジェクトの一環として、全国各地で新型コロナウィルス感染拡大の影響によって売上が減少した作業所製品をリターンとする、このクラウドファンディングを行なうことにしました。
きょうされんに加盟している1870か所に呼びかけ、応募いただいた商品をリターンとしています(詳細は後述)。
資金の使い道
このクラウドファンディングは、リターン品を製造している障害福祉事業所に、送料相当額や掲載手数料を含めてしっかりと利益が出るようにしています。
※経費項目
障害福祉事業所還元費(商品金額・送料含む):66万円
当プロジェクト管理・運用・人件費:24万円
クラウドファンディング利用手数料:約10万円(9%として計算)
リターン
1.和洋折衷大福『阿弖流為』しあわせりんごアソートボックス
¥5,000
■製造事業所
すてっぷ(岩手県奥州市)
■この商品は
米どころ奥州市江刺産のもち米「こがねもち」を杵で搗いた本物のお餅の大福生地に、餡系3種と地元の卵を使ったカスタード3種の和洋折衷大福と、ジョナゴールドのコンフィチュールをたっぷり使ったりんごケーキのセットです。カスタード系大福は半解凍でお召し上がりいただくのがおススメです。
■コロナの影響
食品の売上は25%減、リサイクルは40%減と厳しい状況が続いています。他の部分でのリカバリーにも限界が出てきています。
2.舟形皿
¥3,000
■製造事業所
第一みんなの家(東京都東大和市)
■この商品は
作業所の仲間が一生懸命作りました。みんなの家では売れ筋の定番商品の一つです。
煮物やサラダ、カレー、フルーツにも!使い勝手の良さに定評のある器です。
■コロナの影響
様々なイベントが中止となり、販売の機会が全く無く、工賃確保も困難な状況です。
3.さをり織りポーチ
¥3,000
■製造事業所
第三みんなの家(東京都東大和市)
■この商品は
手織りの布で作ったポーチ。ファスナーにとりつけたマカロン型のチャームがかわいいです。
※色・柄はこちらにおまかせください。
■コロナの影響
市内のイベントや作業所行事が軒並み中止になり、工賃収入は劇的に減っています。
4.珈琲ドリップバッグ アソートギフトセット
¥5,000
■製造事業所
夢21上星川(神奈川県横浜市)
■この商品は
仕入れた珈琲の生豆を利用者みんなでハンドピック【不良豆の選別】をし、厳選した豆のみを作業所で焙煎しています。その焙煎した豆を使用し作成したドリップバッグが6種類、計22個入ったギフトパックです。
可愛い珈琲柄の包装紙で包み、専用の紙袋に入れてお渡しします。
■コロナの影響
コロナの状態から事業が本格始動したこともあり、十分に販売活動ができません。
5.てづくり手芸品セット
¥5,000
■製造事業所
地域活動支援センターなかまの家(神奈川県茅ケ崎市)
■この商品は
障がいを持つ利用者が作製したものです。
手編み人形、刺し子コースター、
ぞうり(湘南べっぴん)、ランチョンマット
■コロナの影響
地元の市、地域主催の行事がすべて中止になり、販売機会がなくなった為利用者の作品が地域の方へ届かなくなりました。
6.焼き菓子ギフト
¥5,000


■製造事業所
工房ふれっしゅ(滋賀県彦根市)
■この商品は
工房ふれっしゅの定番商品をギフト箱に入れ包装してお届けします。
クッキー他いろいろな焼き菓子が楽しめる一番人気のセットです。
チョコミックスクッキー、フルーツミックスクッキー
フロランタン、コロコロラスク シュガー、ブールドネージュ、
フィナンシェ プレーン、フィナンシェ ココア
■コロナの影響
地元の企業や学校、官公庁などを中心に、お客さまの笑顔が見える直接販売をしていましたが、コロナの影響で対面を避けるため、直接販売をさせて頂けるところが減ってしまいました。
販売店舗だった彦華堂も閉店。このままでは仕事がない…
そこで、「コロナに負けるな!」を合言葉に、チラシ販売やオンライン販売にも力を入れて、これまで以上にみんなでがんばっています。工房ふれっしゅで焼き菓子の製造・販売をはじめて13年目になりました。全国のみなさんにおいしいと喜んで頂けたらうれしいです。
7.紀州五色バウム
¥3,000
■製造事業所
おかし工房桜和(和歌山県海南市)
■この商品は
和歌山で大切に育てられた素材に拘り作り上げました。5種類(礎・紀州備長炭・色川緑茶・有田みかん・ショコラ山椒)が一箱で楽しめます。
第7回スィーツ甲子園 グランプリ受賞商品。
■コロナの影響
おかし工房桜和の主な取引先である土産店は、観光客の減少により休業、閉店しています。昨年同月と比べ75%減の売上となっています。
8.みぃろバウム
¥5,000
■製造事業所
おかし工房桜和(和歌山県海南市)
■この商品は
和歌山で大切に育てられた素材に拘り作り上げました。礎(プレーン)には、希少なみかん花蜂蜜を使用しすっきりした後味となっています。色川緑茶には、本州で一番早摘みの緑茶を仕入、自事業所で乾燥・粉末化をし生地にブレンドしています。有田みかんには、和歌山と言えば「有田みかん」と言われるほど有名な温州ミカンを自事業所で加工しブレンドしています。ジューシーなバウムをご堪能して下さい。
■コロナの影響
おかし工房桜和の主な取引先である土産店は、観光客の減少により休業、閉店しています。昨年同月と比べ75%減の売上となっています。
9. 「えぇがにできたんよ」バラエティセット
¥3,000
■製造事業所
くさのみ作業所(広島県廿日市市)
■この商品は
名勝「安芸の宮島」をモチーフとしたステンシルエコバッグ、四季折々をデザインした手すきはがき、手づくり藻塩クッキーのセットです。
■コロナの影響
お祭りの中止や販売先への訪問等ができなくなり、工賃やボーナスは下がっています。でも、今何ができるかをみんなで考えて、協力して頑張っています。
10.Hamaccoジュースセット
¥5,000
■製造事業所
浜っ子作業所(愛媛県八幡浜市)
■この商品は
愛媛県の美味しい柑橘を使い作業所のなかまが袋掛けや取り入れなど手伝った農福連携商品のジュースです。特に、高級品種である甘平と不知火のミックスジュースは濃厚な味です。ラベルには、きょうされんカレンダーコンクールで入賞したなかまの絵を描いています。
■コロナの影響
日曜市バザー等が無くなり、販売の機会が失われています。アルミ缶回収やリサイクル衣料品回収販売も行っていますが、地域特産物を使った授産製品販売は大事な工賃向上につながる売上金額となっていましたので、大きな打撃を受けています。
11.八代・人吉球磨のほっこりセット
¥10,000

■製造事業所
アート工房 クレヨンの森(熊本県球磨郡錦町)
人吉球磨きぼうの家(熊本県人吉市)
かぼちゃの家(熊本県球磨郡湯前町)
みのり(熊本県八代市)
友愛苑(熊本県球磨郡相良村)
白いキャンバス(熊本県人吉市)
あすなりの丘ファーム(熊本県球磨郡あさぎり町 )
■この商品は
「心あたたまる」をテーマに厳選した、各事業所の自信作の詰め合わせセットです。
心癒されるドリップ及びインスタントコーヒー、
そこにあるだけで空間も心も穏やかになる陶芸のお地蔵様、
木ならではの使いやすさ、手に取ったときのやさしさ、そんな木のぬくもりを感じる桜材バターナイフ、
子宝や子育てにご利益があるとされている地元の神社で安産祈願を行って販売している木箱入りおっぱいストラップ、
子どもたちの成長を願う縁起物でとってもかわいい木工玩具きじ馬、
使って便利、持っておしゃれなさをり織りミニケース、
小さな幸せをいつもあなたのそばに・・さをり織りハートチャーム、
以上7点のセットとなります。
■コロナの影響
販売の機会が減ったことによる売上の減少により厳しい状況です。こんな時こそ、みんなで手を取り合って、乗り越えていきます。
実施スケジュール
10月中旬 クラウドファンディングを開始
10月29日 「きょうされん第44回全国大会 オンライン 」開催
11月30日 クラウドファンディングを終了(コロナの影響を受けた事業所支援も鑑み)
12月下旬 リターン発送
<募集方式について>
本プロジェクトは、コロナの影響を受けた事業所支援を鑑み All-in方式で実施します。目標金額に満たない場合も、計画を実行し、リターンをお届けします。
<ご協力者のみなさまへ>
このクラウドファンディングに協力いただいたみなさまは、 「きょうされん第44回全国大会 オンライン 」 (10月29日 開催)に参加いただくことができます。
参加を希望の方は、10月20日(水)までに、当クラウドファンディングにご協力いただいたのち、参加申込フォームからお手続きくださいますよう、よろしくお願いいたします。
▼【きょうされん第44回全国大会・オンライン】 参加申込フォーム
https://forms.gle/FAR6zr5AYQyXkvmp8
最後に
全国の障害のある人たち、その家族、支援者がつながる「きょうされん第44回全国大会 オンライン」プロジェクトの一環として行ないます、このコロナ危機で厳しい状況におかれた全国の障害福祉事業所支援プロジェクトに、多くのご支援をいただけますと幸いです。
RE:最後に
「きょうされん第44回全国大会 オンライン」 イベントへの参加申し込み事業所の声をごく一部、抜粋します。
●オンライン大会なので、みんなで少しでも参加できるように工夫して「つながり」ます!(北海道内事業所より)
●初めてのZOOMでの開催となりますが、とても楽しみにしております。コロナで大変な状況だとは思いますが、今回の実施をきっかけに私たちも大きな活力につながるように思います。当日を楽しみにお待ちしております。宜しくお願いいたします!(東北地方の事業所より)
●オンライン開催ということで、初めて仲間全員で参加が出来ます。とても楽しみにしています。(関東地方の事業所より)
●コロナではありますが、仲間のみなさん、職員のみなさんで団結してこの困難な局面を乗り越えていきましょう!(東海地方の事業所より)
●初オンライン!みんながつながっている、ひとりじゃない、ちからを合わせて盛り上げよう!このご時世だからこそ、楽しく明るく元気がでる大会を!(近畿地方の事業所より)
●全国のみなさんの、元気な笑顔・歌声が楽しみです♪(中国地方の事業所より)
●久しぶりの全国大会、オンラインですが皆様とつながれることを心より楽しみに待っています。一緒に楽しみましょう!(四国地方の事業所より)
●全員での参加は初めてになります。とても楽しみにしています。当日もよろしくお願いいたします。(九州地方の事業所より)
●大会では、沖縄の魅力も発信しながら全国のみなさんとダンスなどを一緒に楽しみたいと思います。みなさんと会える日を楽しみにしています!(沖縄県内事業所より)
最新の活動報告
もっと見る
オンライン1万人イベントプロジェクトのイベントが成功裡に終了しました
2021/11/10 14:05オンライン1万人イベントプロジェクトのメイン企画である「きょうされん第44回全国大会・オンライン」を10月29日(金)に開催しました。全国の障害のある人、支援者、家族など、約11,700人の参加をいただき、盛況のうちに終えることができました。当日は、北は北海道旭川から、南は沖縄県宮古島まで、八丈島や隠岐の島など島しょ地域を含む50カ所に拠点を設け、列島リレーメッセージということで、中継をつないでいきました。北海道の拠点のようす群馬の拠点のようす福井の拠点のようす広島の拠点のようす宮古島の拠点のようすまた、現在の障害福祉に関わる状況を学ぶ基調報告や、利用者のみなさんが発表や主張を行なったり、○×クイズで楽しめる利用者企画、テーマソング「みんなが主人公のまち」のオンライン大合唱など、盛りだくさんのプログラムで全国で一体となりながら楽しむ企画を行ないました。●イベントの報告(きょうされんHP): https://www.kyosaren.or.jp/training/16607/●当イベントHP: https://www.kyosaren.or.jp/zenkokutaikai/全国のみなさんとつながり、絆を確かめ合うオンラインイベントは成功裡に終了しましたが、障害福祉事業所が直面している商品の販売機会が失われ、障害のある人たちの工賃、仕事の確保が難しくなっているという状況は続いています。引き続き、このクラウドファンディングにご支援いただけますと幸いです。どうぞよろしくお願いいたします。 もっと見る







コメント
もっと見る