▼はじめにご挨拶
はじまして。
菊池翔と申します。どうぞ宜しく願い致します。
この度、本プロジェクトにご興味をもって頂きありがとうございます!

皆さん『麻雀』を行ったことありますか?

実は『麻雀』ってすごく脳にとってよいとされていて、
1.手牌作る
2.点数計算をする
3.相手を読む
4.ゲームのテンポに対応する
5.麻雀牌を動かす
この5つの観点から脳の活性化に繋がるとされているんです。
さらに麻雀は「赤×青×緑」の「1~9」の「数字の羅列」なのです!

ここに着目し、新しいゲーム開発をしていきたいと思っています。
具体的には…
麻雀牌をわかりやすく
→
と置き換えました。
これを使って、パズルゲームを解いていく事で脳トレを行っていけるのです。
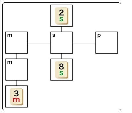
問題集① 足し算ボックス
作成した麻雀牌を使って、ルールに従って問題に答えます。
【ルール】
・各マスに1~9の牌を入れていきます。
・各牌ごとそれぞれ最大で4牌入ります。
・MPSも踏まえなければなりません。
・ここでは1つのボックスに同じ数字を入れることができます。
・ブロックが接している部分では同じ数字が入ります。

問題集② 数字の序例ボックス
【ルール】
・各マスに1~9の牌を入れていきます。
・MPSも踏まえなければなりません。
・列ごとに足し算の序列で増えていきます。(例:+2ごとの場合 2m+4m+6m)

「遊びながら脳の活性化!麻雀が脳トレに向いている5つの理由」 https://buzzmag.jp/archives/158
「脳トレよりも麻雀を!専門医が教える認知症を予防する生活習慣」
https://www.excite.co.jp/News/column_g/20180705/Jisin_1645147.html

皆さんと供に明るい未来を作っていきましょう!
是非ご協力いただけばと思います!!
やる気あります!
2018年10月23日 菊池 翔
▼このプロジェクトで実現したいこと
現在電子書籍で出版している「数字は絶対勉強するな!麻雀×脳トレ!」の冊子版作成費用です。

Amazon Kindle : https://goo.gl/VJWXL7
前書『 絶対に負けない最強麻雀戦術 新デジタル理論指南書 』

第1弾2017年8月、『Amazon100選』に選出される~

▲SDJ新デジタル戦術研究所 https://ameblo.jp/sdj-mahjong/
この書籍+付録+問題集を夏休みの宿題等にある練習帳テイストでA4冊子版を作りたいと思っております。
・イメージ図 ジャポニカ練習帳参照※

是非ご協力いただけばと思います!!
やる気あります!
2018年10月23日 菊池 翔
▼資金の使い道
A4版の冊子版&グッズ販売
▼リターンについて
15,000円→「数字は絶対勉強するな!麻雀×脳トレ!」冊子版
30,000円→「数字は絶対勉強するな!麻雀×脳トレ!」冊子版&「絶対に負けない最強麻雀戦術新デジタル戦術指南書」冊子版
50,000円→「麻数字は絶対勉強するな!麻雀×脳トレ!」冊子版&「絶対に負けない最強麻雀戦術新デジタル戦術指南書」冊子版&麻雀付録シート+麻雀脳トレくん(ぬいぐるみ)





コメント
もっと見る