▼”小水力発電”を開発するユームズ・フロンティアとは
ページをご覧いただきありがとうございます。三重県鈴鹿市にある(株)ユームズ・フロンティアです。
私たちは、「技術の発展」と「地球環境の保護」を両立した事業を手掛けることが人々の幸せにつながると信じ日々邁進しております。そこで技術の発展には欠かすことのできない電力をクリーンなエネルギーによって安定供給できるように再生可能エネルギーによる発電を今以上に普及させたいと考えています。
資源の枯渇問題の解決や原子力発電に頼らずCO2を排出しないクリーンなエネルギーはもちろん目指しておりますが、
その他にも今後、AI・IoTの発展により様々なデバイスがインターネットにつながることで、それらはすべて電力がなくては動きません。先進国でも電気の安定性は重要になります。
▼プロジェクトを立ち上げたきっかけ
現在普及している太陽光発電や風力発電は、夜は発電できなかったり、風がないときや 風が強すぎるときは発電できないなど、気象条件に左右される部分があります。
そこで再生可能エネルギーで”安定した”電力供給を実現するためにはどうすればよいか考えたとき、川や工場、施設などの常に水が流れている配管の運動エネルギーを使って発電できないかと考えました。
災害の多い日本では震災や台風によって生活が一変することが近年多く見られます。そこでは今まで普通に生活していた環境とは違い、電気やガスなどのライフラインの重要性が見なおされてきました。大規模発電所ではなく、地産地消の地域に密着した分散型の発電を実現させたいと考えています。
被災地で電気がなく困っている人や、21世紀になっても確実な電気の供給を受けずに生活している人が、世界にはまだ10億人弱いらっしゃいます(※)。
(※出典:国際エネルギー機関(IEA)「持続可能な開発目標7」より。2017年現在。
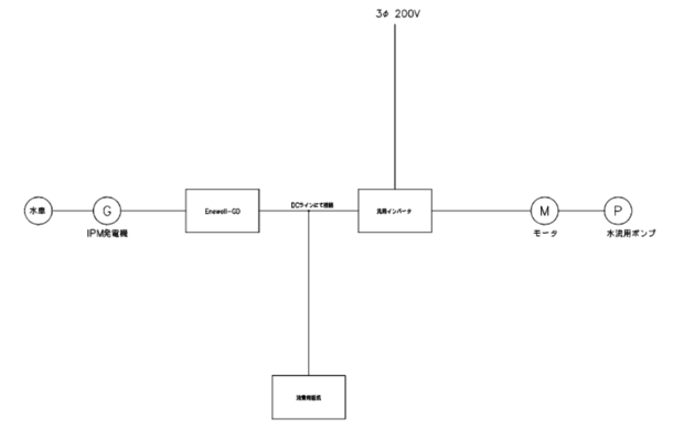
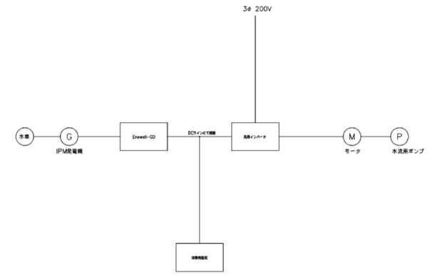
その人々に電気を届けるために川や水道配管などの水のエネルギーを使って電気を生み出す水車を設計し、第一回の実験に挑戦します。
▼新しい再生可能エネルギー 「小水力発電」
「小水力発電」とは、一般河川、農業用水、砂防ダム、上下水道などで利用される水のエネルギーを利用し、水車を回すことで発電する方法です。
一般的には、河川に流れる水をダムに貯めることなく直接取水し、利用する「流れ込み式」の発電方式が採用されます。
「小水力発電」について厳密な定義はありませんが、出力10,000kW~30,000kW以下を「中小水力発電」と呼ぶことが多く、
出力1,000kW以下の比較的小規模な発電設備を総称して「小水力発電」と呼ぶこともあります。
弊社ではその中でもより小さい2~5kWの出力である「マイクロ水力発電」を開発します。
▼プロジェクトの内容
今回、水車の設計図面が完成し、試作品を製造してどれぐらいの電気を生み出せるのか実験を行います。そのための資金として、これまでは自己資金により開発資金を補っておりました。
しかし水車の試作品、実験器具の調達などで1000万円近く資金が必要であり、自己資金からだけでは調達が困難であるため、その一部の200万円をクラウドファンディングから資金を集めたいと思っております。
▼プロジェクトの展望・ビジョン
▼未来の新しい電力供給社会
・分散型電源である小水力発電の拡大
分散型電源とは、電力を供給するための方法のひとつです。比較的規模の小さい発電装置を細かいエリアに分散して配置し、電力の供給を行うものです。
これらによって原子力発電所をはじめとする従来の大規模集中型の電力供給方法に代わる新しい概念として注目されています。
大規模な発電所を設置し、その稼働に電力の供給の大部分を依存する従来の方法では、一旦システムに問題が生じると、大規模な災害や弊害につながるという問題点があります。
東日本大震災においては、地震や津波などによる電力設備の被害や、原発事故の影響などによって、大規模な停電や計画停電などの弊害が発生しました。
従来のエネルギー供給システムの問題点や脆弱性が露呈したことから、大規模な発電所に電力の供給を依存するのではなく、ユームズ・フロンティアでは小規模な発電設備に分散して発電を行う「小水力発電」の普及を目指しています。
小水力発電のメリットは、地域の電力を賄うためにその地域の区域に小水力発電を設置すれば、電気エネルギーの地産地消が可能になります。
地域で生まれた電力をその地域で消費することで、地域の資源を有効に活用できます。
加えて、小水力発電のシステムの構築、運用や管理などの業務が発生することによって、地域経済の活性化にもつながります。
小水力発電を使用すれば、非常時の際にもエネルギー供給を確保することができます。
地震や津波などの災害によって、広域に大規模な停電が発生しても、地域内で小水力発電を使用していれば、電力の供給を継続することが可能です。
将来は、蓄電池のコストダウンにも材料費などの面から限界があるのではないかと思い、小水力発電での電力の活用に加え、小水力発電に使う以外の水を発電した電気によって電気分解し、水素として貯蔵することを考えております。
水素として貯蔵することで、エネルギーを運びやすくし必要な場所で最適なタイミングで、水素を化学反応させて発電する燃料電池により、電気に変換できれば、世界中のどんな地域でも安定した電気を使うことができると考えています。今回のプロジェクトがそのような電力の安定供給ができる社会にするための第一歩になると信じています。
小水力発電は回収できる電力は多くはないけれども、太陽光発電や風力発電では発電ができない時間帯や気象条件のときの電力をまかなうことや、工場内の電力を少しでもまかなうことができるのではないかと、開発に注力しております。
ユームズ・フロンティアは、常に「挑戦し続け、社会に貢献」してまいります。

▼資金の使い方について
先にも書きました通り、水車部分の開発には1000万円ほどかかると計算しております。ご支援いただいた資金は試作する水車を実証実験する設備費用・工事費用の一部に使わせていただきたいと思っております。
電気のない地域に少しでも早く電気を届けるためにも、ご支援いただく資金を有効に活用させていただきます。
ユームズ・フロンティアでは共に小水力発電の普及に取り組んでいただける企業、団体、個人の方をパートナーとして求めております。ぜひご共感いただける方は、ReadyForでのご支援や、弊社メールマガジンの登録、もしくは電話やFAX、メールなどでもパートナーとしてのお問合せなど受け付けております。ぜひお気軽にご連絡ください!
▼リターンについて
(1)資金援助パートナー
・金額 :1,000円
・リターン :開発状況のメールマガジンを定期配信(月1回程度)。
メルマガの感想や、開発に関してのご意見を広く募集します。
・配信開始時期 :2019年3月以降予定
(2)イベント参加パートナー
・金額 :5,000円
・リターン :非公開イベントへのご招待。小水力発電を導入した設備への見学ツアーへご招待いたします。
(場所は三重県鈴鹿市の弊社倉庫を予定。交通費は各自ご負担ください)
・イベントご招待時期:2019年10月予定
(メールでのご案内時期:2019年8月予定)
(3)展示会出展者側としての参加パートナー
・金額 :10,000円
・リターン :メッセナゴヤ(開催:ポートメッセナゴヤ)、再生可能エネルギー世界展示会(開催:パシフィコ横浜)にて出展者側での参加が可能。PRや会社案内のサポートをお願いします。
・イベントご招待時期:2019年11月、2020年7月予定
(メールでのご案内時期:2019年8月)

▼実施スケジュール
2019年4月6日予定で着手し、2019年10月5日までに、(株)ユームズ・フロンティアが試作水車を実験するための設備機器と工事を整えたことをもってプロジェクトを終了とします。
(設備機器:流量計、回転計。工事:電気工事、配管工事。流量計は横河電機社製AXW080-GA000CJ1FL110B-1DA11、回転計はエムケー・サイエンティフィック社製AT-6。)
▼最後に
<All-or-Nothing方式の場合>
本プロジェクトはAll-or-Nothing方式で実施します。目標金額に満たない場合、計画の実行及びリターンのお届けはございません。また目標金額に満たない場合、ご支援いただきました金額をご返金させていただきます。





コメント
もっと見る