「少子高齢化」といいながら「交通事故死」が「自殺者」の3~4倍もある国。いくら「うつ病」が増えたとはいっても、他人に知られることも通院することも憚れる国。
そんな病名で通院でもしたら一生を棒に振ると思っているサラリーマン。また、事実それがまかり通る上場企業。
我々はこのような社会風潮に一石を投じたい!と願う厚生労働省認定の産業カウンセラーの集団です。
まずは「己自身を識ること」。「本当の自分」と向き合うこと。
みっともなくても、恥ずかしくても、情けなくてもいーじゃないですか?死んでもよい人間なんて一人も居ないんですよ。
ちょっとだけ立ち止まって、自分を見つめる。それだけで良いんです。きっと世界が変わって見えますよ。
あなたが気づけばなんだって変わるんですから・・・。
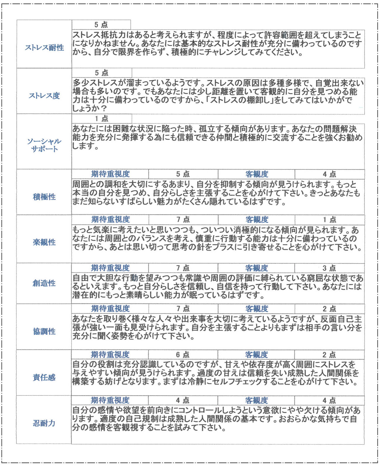
○事例1



処理結果についてのコメント(抜粋)
<アイデンティティー分析>
期待重視度(2枚目の左側六角形)とはあなたが「~でありたい!」、「~は重要視すべきだ!」という尺度を顕します。その意味では自己の理想像とお考え下さい。
A様の期待重視度ポリゴンにおいては、全体的に評点が低いものの、辛うじてバランスの取れた状態を示します。
しかしながら積極性(5:4)と忍耐力(4:4)を軽視している点は気にかかります。積極性を外部に発露するプレッシャー、忍耐力を内省的プレッシャーと考えると、両者ともに期待・重要視していないという現状は、進むことも後退することも出来ない、呆然と立ち竦んだような状態ではありませんか?
一方の客観度(2枚目の右側六角形)とは、前述の理想像に対して「では実際の思考習慣はどうなのか?」という現実的な尺度を顕します。
A様の客観度のポリゴンでは全カテゴリーにおいて評点が著しく低く、全体として矮小であり歪です。
非常に行き詰まった状態、打開する方向性も見出せず、現状を肯定する力も尽き果てた状態が想像されます。A様自身は、相当に悩んでいる、苦しい状態ではないでしょうか?
<全体の印象>
A様はきっと本来であれば、もっと色々な個性や特色をお持ちの方かと想像します。それらが一時的に見えにくくなった状態、あたかも霞や雲がかかって、本来の自分らしさが隠れてしまっているような状態を想像します。
このような状態であれば、しばし立ち止まって自己を見つめなおす機会を作ることも無駄にはならないと愚考します。
お金は何度数えても両替しても増えも減りもしませんが、感情やこころは整理することで重くなったり軽くなったり、不透明になったりクリアになったりします。
まずは手始めに、現状のような状態はいつから始まったのか?つい最近の傾向なのか、もっと以前からのものなのか?そんな程度の振り返りでも大いに結構です。
自分のこころを整理する技術やノウハウも無限に存在します。我々カウンセラーはそのごく一部を識っているに過ぎません。こころを整理する技術、見つめなおす技術を出来るだけ習得することをお勧めします。
以上、愚見ながら申し述べます。
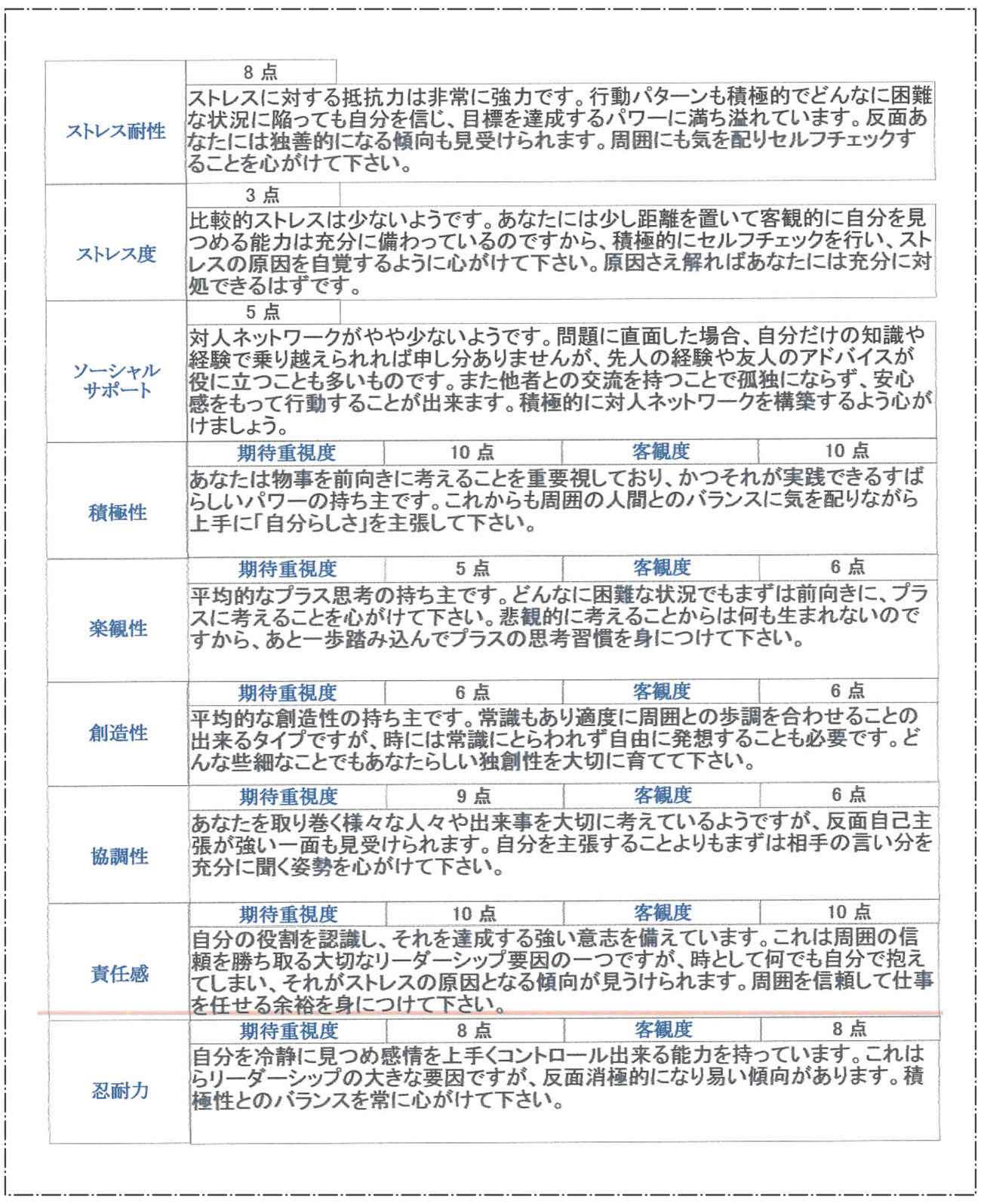
○事例2


処理結果についてのコメント(抜粋)
B様
<アイデンティティー分析>
左側の六角形は期待重視度を顕します。6個のカテゴリーについて、被験者がどれだけ重きを置き、重要視しているか?の尺度、解りやすく言えば「~でありたい」という「理想像」として理解して下さい。いずれも10点満点です。
B様の理想像のバランスは満点が2カテゴリーあること、全体として正六角形に近いこと、面積も大きいことなどを考慮し、素晴らしい高邁な理想をえがいていることが解ります。
一方の右側の六角形は理想像に対し、現在はどのような思考習慣を持っているのか?という客観度を示します。これらも全て10点満点です。
このテストでは理想像と客観度の乖離を重要視します。
「期待重視度>客観度」である場合は未実現の自己と観ますし、「期待重視度<客観度」の場合は必要以上に実現してしまった思考習慣であると考えます。
これらの乖離はいずれもストレスの根本要因です。
その意味でB様の最大の特徴は、理想像と客観度像がほぼ一致している点があげられます。これだけ高いレベルでの自己実現ができていることは、様々な試行錯誤を繰り返し、充分に成熟し、老成した結果であろうと拝察致します。
筆者は1500例を超えるテストを診断してきましたが、このような被験者はレアケースであると言えます。
強いて申し上げれば協調性(9:6)の乖離が若干目立ちますが、それらを補って余りある積極性(満点:満点)、責任感(満点:満点)を獲得しています。
周囲を引きつけ、先頭を走り抜くリーダーシップを身につけていると拝察します。
全く以て申し分ありません。
<病的傾向>
このテストでは病的傾向を4つのカテゴリーで判断します。
B様の場合、うつ病傾向(3点)がやや気になるレベルですが、これは積極的な解釈として、これだけの高邁なる自己実現を獲得するために当然の如く経験したであろう魂の傷跡と拝察します。
充分にセルフコントロールできる範疇であろうと判断します。
<自己実現度>
96%は非常に高い評点です。ほとんど巡り会わない高得点であるといえます。
<全体の印象>
今回のテストでは年齢や部署等の情報がないので推測に過ぎませんが、B様が管理職であれば、図抜けて優秀な魅力ある管理者ではないか?という印象を強く持ちます。
これは筆者の私見ですが、真っ新なテスト結果というのはどこか薄っぺらで経験が浅く、脆い印象を受けるものですが、B様の場合、相応の苦慮やストレスを充分に乗り越えてきたであろうという「厚み」を感じさせます。
イメージとしては2代目よりも創業者、「1点」を「2点」にすることより「無」から「有」を生み出すことに喜びを感じる被験者像を想像します。
貴社にとっても、素晴らしい人材でではないでしょうか。
以上、愚見ながら申し述べます。
---------------------------------------------------------------------
このシステムは皆さんのパーソナリティーをより深く識って頂くためのツールです。点数を競ったり、短所や欠点を探すためのものではありません。
この結果に皆さんが納得して、少しでも「気付き」のきっかけにして頂くことが目的です。
「Mental Fitness System」お申込後に問診票をお送りいたしますので、問診にお答えいただき、回答票をご返送ください。
問診は全部で130問。制限時間は15分~20分以内です。
回答票に基づき診断したのち皆さんにお送りするのはシステムからの診断結果帳票が3表。加えて産業カウンセラーの個別のコメントが1表です。
2,000症例以上の実践データを基にベテランのカウンセラーがコメントを記述します。
年齢制限や男女の区別は特にありません。
どなたでもお申し込み頂けます。
なお、個別にコメントを記述するため、回答表をお送り頂いてから結果の発送まで、最低5営業日を頂いております。
予めご了承ください。
---------------------------------------------------------------------
Mental Fitness System あなたの理想と現実
1.ストレスチェック
○ストレス耐性(10点満点)
「ストレス耐性」とは、ストレスを受けた場合あなた自身がそのストレスに対応する能力尺度をあらわします。
つまり「個」の強さです。当然の事ながら点数が高い程、「個」は強いことになります。
○ストレス度(10点満点)
所謂、ストレスの度合いです。低ければ低いほどストレスが少ないといえます。
ストレスの度合いは客観的状況の変化(周囲の変化)でも変動しますが、主観的な捉え方が大きく左右します。
つまりまったく同じ状況に置かれても、それをストレスとして感じる人とそうでない人がいるんですね。
それをふまえて、あなたのストレス度を測定します。
○ソーシャルサポート(10点満点)
ストレスに立ち向かうパワーには大きく2通り有ります。
1つは「個」がストレスに立ち向かう「ストレス耐性」と、自分を支える家族や友人、職場の同僚、先輩、または組織等のパワーです。
後者を「ソーシャルサポート」(社会的支援)と言います。
魅力的な人間関係は必ず自分の力になってくれるはずです。「個」を強めることと同様に「ソーシャルサポート」を築きあげることも大切ですよ。
このツールではあなたという人格を次の観点から測定・評価します。
2.アイデンティティー分析
このツールでは、あなたのアイデンティティーを「積極性」、「楽観性」、「創造性」、「協調性」、「責任感」、「忍耐力」の6つのカテゴリーに分類し、「期待重視度分析法」によりあなたを測定・評価します。
○期待・重視度(10点満点)
「期待・重視度」とは、各カテゴリーをあなたがどれだけ重要視し、期待しているか?という尺度を現します。
つまり評価点数が高い程そのカテゴリーを重要だと考えており、あなたがその高い要求を満たすことを期待していることを示します。

例えば、図1のサンプルでは、レーダーチャート右半分の期待度が高く、左半分が低い事を示しています。
このようなアイデンティティーは良くも悪くもポジティブ/クリエイティブでありたいと願い、攻撃的です。
スポーツでいえば、「オフェンス型」に属し、仕事でいえば企画、営業的志向が強く現れています。リーダーシップのタイプでいえば、「率先垂範型」を理想像として描く傾向があります。
逆に評価点数が低いほど「それほど重要に思っていない。」ことを示します。従って「期待・重視度」のレーダーチャートグラフは「あなたがなりたい自分」、「自分はこうゆう人間でありたい」という理想像を示します。

また「図2サンプル2」の例では、「図1サンプル1」とは逆に、レーダーチャート左半分の期待度が高く、右半分が低い事を示しています。
このようなアイデンティティーは保守的であり、自分の役割を的確に果たしたいと願う守備型です。
スポーツでいえば、当然「ディフェンス型」に属し、仕事でいえば総務、経理等の事務職志向が強く現れています。
リーダーシップのタイプでいえば、部下を的確に分析/把握し、木目細かな管理を実現します。派手な個人プレーや独断専行より組織力を重視し、リスクや失敗の少ないリーダーを理想像として描く傾向があります。
例えば、図1のサンプルでは、レーダーチャート右半分の期待度が高く、左半分が低い事を示しています。
このようなアイデンティティーは良くも悪くもポジティブ/クリエイティブでありたいと願い、攻撃的です。
スポーツでいえば、「オフェンス型」に属し、仕事でいえば企画、営業的志向が強く現れています。リーダーシップのタイプでいえば、「率先垂範型」を理想像として描く傾向があります。
また「図2サンプル2」の例では、「図1サンプル1」とは逆に、レーダーチャート左半分の期待度が高く、右半分が低い事を示しています。
このようなアイデンティティーは保守的であり、自分の役割を的確に果たしたいと願う守備型です。
?
スポーツでいえば、当然「ディフェンス型」に属し、仕事でいえば総務、経理等の事務職志向が強く現れています。
リーダーシップのタイプでいえば、部下を的確に分析/把握し、木目細かな管理を実現します。派手な個人プレーや独断専行より組織力を重視し、リスクや失敗の少ないリーダーを理想像として描く傾向があります。
○客観度(10点満点)
前述の「期待・重視度」に対し、「客観度」は各カテゴリーにおいて、「客観的に評価すると自分は何点なのか?」を現します。ありのままのあなたの思考習慣が数値化されます。
○「期待・重視度」と「客観度」の乖離(距離)について
この「期待・重視度」と「客観度」は必ずしも一致しません。
(1)「期待・重視度」 > 「客観度」の場合
そのカテゴリーについては、あなたはより高度な自己実現を望んでいるにも関わらず、客観的にそのレベルには至っていないことを示します。
(2)「期待・重視度」 < 「客観度」の場合
そのカテゴリーについては、あなたはそれほど重要に思っていないにも関わらず、望むレベル以上の自己を実現していることを示します。これらは必ずしも良いことではありません。
「何もそこまで一生懸命にやらなくても...」「本当の自分はこんな誰にでも好かれる協調性の高い人間じゃない...もっと自分はわがままなはずのに...」こんな「仮面を被った自分」に思い当たることが有りませんか?
「本当は有りのままの自分を受け入れてほしいのに、きっと有りのままの自分は受け入れてはもらえない!」という思い込み。これらは大きなストレスなのです。
(3)「期待・重視度」 = 「客観度」の場合
期待通りの自己が実現されていることを示します。但し、7点以下での一致は危険です。向上心の欠如を現します。より高いレベルでの自己実現を目指して下さい。
3.自己実現度
前述の「期待・重視度」と「客観度」の絶対差異値をベースに一定の計算式より算出しています。
つまり、両者が重なっていればいるほど自己実現度は高いことを示し、噛み合っていなければそれらは不満を表します。
4.病的傾向
「うつ病傾向、「神経症傾向」、「自律神経失調症傾向」、「心身症タイプA傾向」の4項目について測定しています。
あくまで参考値ですので、病識がある方は専門医受診をお勧めします。






コメント
もっと見る