2017/04/23 20:24

4月23日(日)
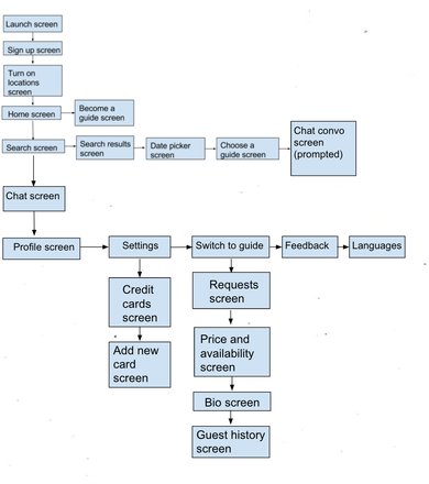
活動報告第一弾をお届けいたします!
アプリのコンセプトに基づき、まずはアプリを構成する主なスクリーンのフロー図を作成してみました。米国パートナーの協力も得るプロジェクトですので英語で作成しています。
今後の予定> スクリーンのデザイン、開発項目の確定と工数試算を行っていきます。
(追伸)NAVIGOステッカーのデザインと作成も進めております!

現在の支援総額
761,000円
目標金額は750,000円
支援者数
31人
募集終了まで残り
終了
このプロジェクトは、2017/04/18に募集を開始し、 31人の支援により 761,000円の資金を集め、 2017/05/29に募集を終了しました

現在の支援総額
761,000円
101%達成
目標金額750,000円
支援者数31人
このプロジェクトは、2017/04/18に募集を開始し、 31人の支援により 761,000円の資金を集め、 2017/05/29に募集を終了しました

(追伸)NAVIGOステッカーのデザインと作成も進めております!