皆様初めまして。チームNETCON代表の嶋と申します!
僕たちはこの度、ネットワークエンジニアのためのコンテスト、通称「NETCON」を開催します!!
この企画は僕たちが「ネットワーク界隈をもっと盛り上げたい」との気持ちで始めたもので、今回で3回目になります。
『NETCON vol.2』の募集ページはこちらから見れます。
前回はリモート参加者を募っての開催も経験し、貴重なご意見も頂いたことで、リモート参加枠増加やサポート方法の改善案も見えて参りました。
そこで今回は、以前よりメンバーで検討していた、
地方都市でのNETCONの開催!
を実現致します。
今回は、兼ねてより交流のあったKSA(Kyushu Student Association)様、株式会社QTnet様にご協力頂ける事になりましたので、KSA様の活動拠点である九州福岡にて『NETCON vol.3』を開催いたします。
ネットワーク界隈盛り上げのため、ご支援頂けますと幸いです。

左から、渉外担当のさのし、サポート及び設問担当のひろ(CCIE#60XXX)、
ぼく(嶋)、設問担当ののなめ(CCIE#58XXX)、クラウド担当のあおい

あるイベントを開催していたとき、参加者の人達から
「実機を触れる機会が中々ない」
「ネットワーク経験者向けのイベントが欲しい」
といった声を頂いたことがきっかけです。
ネットワークの分野は、IT系の中でもイベントの数が一番と言っていいくらい少なく、さらに、経験者向けとなると本当に稀少です。
「無いなら作る!」と考えたのが、『NETCON』というコンテスト形式のイベントでした。
コンテスト形式と言っても、トーナメントのイメージではなく、英語のTOEIC試験のようなイメージで、初学者からベテランの人まで幅広く参加出来るものを目指して運営しています。
過去のイベントには、10代の学生から、CCIEを取得されているベテランエンジニアの方まで参加頂いています。
※国際電子専門学校様でネットワークトラブルシューティングコンテストを実施したときの写真。通称『NETCON vol.1.5』

これは、僕を含めメンバー全員が感じていることなのですが、余りにもネットワーク分野のイベントや交流会、企業のセミナーまで含めて東京に一極集中しすぎているからです。
地方でネットワークの勉強や実際の仕事を頑張っていらっしゃる方は多くいるのに、イベントや勉強会などがあまりに少なすぎて、エンジニア同士の繋がりを増やしたり、モチベーションを活性化させる機会がほとんど無い。
ネットワークインフラは今や全ての企業で必要不可欠なものであるならば、ネットワーク界隈を盛り上げるということは、各地方でイベントの機会を作ることが非常に重要なことであると思っています。
リモートでも参加可能にはなりましたが、やはり現地で集まって交流することでしか感じられないこともあると考えていますし、直接的な言い方をすれば、CCIEホルダーと交流する機会も提供したい。
サポート担当の"ひろ"も5年近く仙台で働いていましたが、仙台でのCCIE勉強中は、
「外部の勉強会の機会はほとんど無く、CCIEホルダーとの直接交流の機会なんて考えても無かった」
と言っていました。
「やる気はあるけど機会が無い」
そういったエンジニアが地方に結構いらっしゃるのではないか?と考え、今回の福岡での開催を決定致しました。

社会人や学生が誰でも参加できるネットワークのコンテストを開催します。
「リモートでの参加」も可能ですので、インターネットがつながる環境とパソコンさえあれば、どこからでもコンテストの参加者になることが出来ます。
『NETCON』では、実際にトラブルが起きているネットワークの環境を提供します。
それらを解いていただきトラブルシューティングの感を高めていこうという企画です。

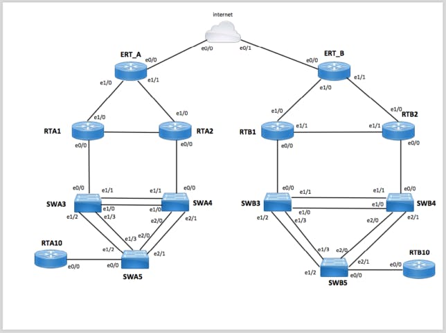
『NETCON vol.2』の物理構成図(参考)
出来るだけ独力で解いていただく形になりますが、講師のヘルプが欲しい方には積極的にサポートさせていただくので初学者でも参加が可能なものに致します。
リモート参加者の方でも、個人ごとに専用のSlackのチャットを用意いたしますので、質問は気軽にして頂ける環境だと思います。
尚、ご提供するネットワーク環境は全てクラウド上に展開するためtelnetクライアント(TeraTerm等)を事前に用意していただけると、スムーズに課題に取り組むことが可能です。
(準備が困難な方は当日サポートさせていただきます)
リモート参加の方は、telnetクライアントの事前準備必須となります。
但し、接続手順書と、事前にお試し接続期間を設けますので、当日に慌てる事が無いように事前にサポートさせて頂きます。
また、現地は当日コンテスト終了後に問題の解説を行いますが、リモート参加の方には同じタイミングで解説動画をお送りいたします。コンテスト終了後も、当日の23:59までは環境を残しておきますので、当日中であれば解説を見ながらの復習も可能です。

イベントの参加方法については以下の通りです。
▼現地参加の方
今回は、大会の目的とKSA様、QTnet様のご意向もあり、現地に来て頂ける方に関しては参加費を
完全無料
といたします。
現地(福岡)に直接来て頂ける方はKSA様より募集の案内がされますので、Twitterをフォロー頂く等して参加方法の情報を待って頂ければと思います。
募集が始まりましたら、こちらでもご報告いたします。
KSA様のTwitterはこちら
※現地募集が始まりました
現地参加申し込みページはこちら
▼リモート参加の方
こちらのクラウドファンディングのリターン品の1つとして 、リモート参加権がございます。
【NETCON リモート参加権+解説動画】プラン
をご支援頂きますと、クラウドファンディングの期間終了後に、ご入力頂いたメールアドレスに、NETCON専用のSlackグループのご案内を致します。
当日の接続方法などの細かい情報はそのSlackでのやり取りとなります。
リモート参加の申し込みは、このクラウドファンディングからのみ可能です。
ご不明な点がございましたら、このページの下部にFAQとお問い合わせ先を記載しております。
ご活用頂けますよう、お願いいたします。

日時 :6月30日(日)13:00-19:00(開始が13:45)
場所 :株式会社QTnet様オフィス
福岡県福岡市中央区天神1丁目12−20
必要なもの:ノートPC、Telnetクライアントソフト
※リモート参加の方は上記に加えSlack
当日タイムスケジュール
13:00-13:45 開場
13:45-14:00 オリエンテーション
14:00-17:30 コンテスト実施
17:30-17:45 休憩
17:45-18:30 解説
18:30-19:00 プチ交流会・撤収

今回ご支援頂いたお金は、以下の通りに利用させて頂きます。
①ネットワーク環境構築費、リモート接続環境構築費(当日のクラウド利用料)
②事前準備費用(問題作成・動作検証・印刷物など)
③雑費(打ち合わせ、運営費など)
④FAAVO手数料
運営メンバーの福岡への移動費と宿泊費は、自分達で工面いたします。
皆様には、『NETCON』イベントの準備と当日の環境利用に掛かる費用をご支援頂きたくお願いいたします。

メール:
networkcontest@gmail.com
※件名に【NETCON】とお入れ下さい

Q.コンテストだけど、インターネットで調べたりして良いですか?
問題ありません。参考書などの持ち込みも自由です。
Q.試験範囲などは?
現状はCiscoオンリーで考えています(iOS 15.X系)。変更がありましたら、ご連絡いたします。
Q.リモート参加についてもう少し詳しくお願いします
リモート参加は、直接会場には来れないけど、コンテストに参加したいという方のために準備したものです。事前に問題と、クラウド環境への接続方法をご案内いたしますので、イベント当日はインターネットが使える環境からご参加ください。
尚、リモート参加の方向けにSlackでグループを作成します。当日を含め、連絡や質問などのやりとりはそのSlackで行う予定です。
現地と映像での接続予定などはありません。ご了承ください。
Q.前回あった問題のみプランは無くなりましたか?
申し訳ございません。前回の経験で、解説は必須と感じましたので問題のみプランは廃止とさせていただきました。
また、解説は当日が最も効果が高く、且つ解説を見ながらの復習をしたい方も多かったようですので、コンテスト終了後直ぐにリンク配布といたしました。
Q.前回みたいに、問題や回答は後日ブログで公開されますか?
コンテスト終了後いつになるかは未定ですが、公開の予定です。その為、自身で環境を構築できるなら復習も可能です。但し、以下に関しては公開は致しません。
・平均点や正答率などの情報
・問題の”解説”
Q.目標金額に達しなかった場合はどうなるんでしょうか?
All-in方式を採用しておりますので目標金額に満たない場合も、イベントを実行し、リターンをお届けします。
Q.当日急遽都合がつかなくなってしまった場合返金は可能ですか?
申し訳有りません、一度ご支援頂いたコースに関しては支援者様都合によるキャンセルや払い戻しは行っておりませんのでご了承願います。
最新の活動報告
もっと見る【ご報告】解説動画のリターンをお送りいたしました!!
2019/07/02 20:43こんばんは!『NETCON』サポート担当のひろです。 大変お待たせいたしました!!『NETCON』の問題解説の動画が完成いたしましたので、該当者の皆様に、申込時に登録頂いたメールアドレスに対して、リターンをお送りいたしました。ご確認下さい。 もし、届いてないよー!!!という方がいらっしゃいましたら、問い合わせメールまでお問い合わせ下さい。 この度はご支援頂き、本当にありがとうございました!! もっと見る祝!!100%達成
2019/06/25 07:43皆様、こんばんは。NETCON主催者の嶋です。 祝!!100%達成ということでお礼のレポートを書かせてもらいました。 今回の企画も皆様のご支援のお陰で無事に100%達成することができました。 今回は地方開催ということで運営の中でも100%達成は難しいかもしれないという声もありましたがその予想をいい意味で裏切り100%達成することが出来ました。 ありがとうございます!!! 『NETCON』では今後も、ネットワークエンジニアの成長や繋がりを大きくするために様々なイベントを企画していきます。 今回のイベントだけではなく、今後様々なネットワーク技術のイベントやコンテストを開催していくので是非ご参加ください。 また もっとこうした方が良いなどの意見もお待ちしています。その場合は是非嶋までご連絡頂けると助かります。 さて今回の問題ですが問題作成担当からはかなり面白い問題が出来たと聞いております。 今回のトラブルも皆さんバシバシ解決しちゃってください。 引き続き、応援よろしくお願いします。 もっと見る祝!40%達成
2019/06/08 10:04皆様、こんばんは。NETCONサポート担当兼問題作成のひろです。 【祝!!!】40%達成 今日で告知からちょうど1週間目になりますが、皆様のご支援のお陰で既に40%達成出来ました!! 今回は現地参加を無料にしているので、ほとんどはリモート参加の方のご支援なのですが、とても嬉しい限りです。 また、現地は参加できないけど問題解説コースを支援頂いた皆様も本当にありがとうございます。 このプロジェクトは参加・ご支援頂ける皆様の心遣いで成り立っています>< 問題に関しては前回同様に、簡単なものから難しいものまで問題を用意するつもりでいますが、debugログとかが活用できる場面も用意しようと思ってるんですよねー。 後、NETCONはどこからでも問題が解けることをウリにしていますが、今回は最後の1問だけは他の問題が解けてないと解けない問題にしてしまうとか。 ※その方がスケールの大きい問題を作れる いやー、構想は結構練ってるけど、具体的な問題に落とし込んでいくのは楽しいです。 王道を征くトラブルから、重箱の隅を突くようなトラブルまで用意してお待ちしております。 是非、楽しみにしてて下さいねー。 日頃の経験と研鑽の成果を見せつけて下さい!!トラブルを木っ端微塵に切り分けろ!!!テンション、マシマシです。引き続き、応援よろしくお願いします。 もっと見る






