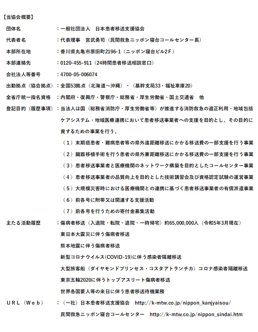
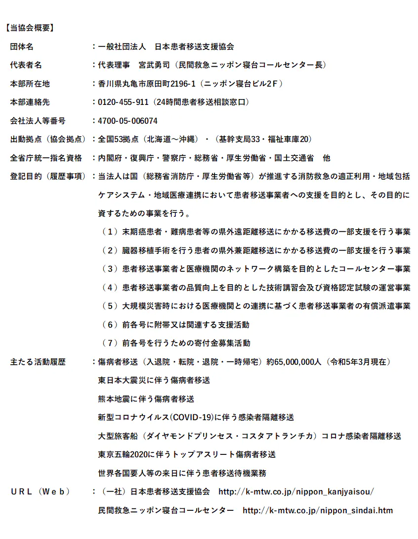
災害派遣・民間救急チーム(PAST)創設基金
(一社)日本患者移送支援協会


















「(一社)日本患者移送支援協会は非営利法人ですが、このクラウドファンディングを支援することで支援者が税制優遇を受けることはありません。」
最新の活動報告
もっと見る日本患者移送支援士の資格認定試験(新規・更新)を行いました!
2023/05/31 14:142023年5月31日災害派遣・民間救急チーム(PAST)の被災地派遣において、患者移送のスキルを高めるべく「日本患者移送支援士」の資格認定試験を開催しました。全国約100名の人員(運転手・看護師・救急救命士)に交付される腕章ワッペンは患者移送プロフェッショナルを意味します。 もっと見るトヨタ自動車(国内事業部)様からのご支援を次なる災害派遣へ!
2023/05/30 12:062023年5月30日当協会にて新型コロナウイルス感染者移送を全国展開する中、トヨタ自動車(国内事業部)様よりご支援頂きました「布担架・防護服」の在庫品を災害時派遣車両へ搭載すべく準備を行いました。トヨタ自動車(国内事業部)様からのバックアップを有効利用すべく次なる巨大地震発生に万全な体制を整えます。新型コロナウイルス感染拡大と同じく巨大地震という国難もまた、皆様方のご支援あって広域的な人命救助活動を実施することが可能となります。何卒ご支援のほど宜しく御願い申し上げます。 もっと見る仮設トイレ1基を無償提供いたたきました!
2023/05/23 12:232023年5月23日災害派遣・民間救急チーム(PAST)の被災地派遣において、某運送会社様より、「仮設トイレ1基」を無償提供頂きました。いざという時は、仮設トイレ運送もご協力頂けるとのお言葉を頂戴し、スタッフ一同心より感謝申し上げる次第です。 もっと見る





コメント
もっと見る