
今年のレースは2月24日(月)祝日で、3連休の最終日になります。
今シーズンは小代スキー場もクリスマス前から積雪があり、予定通りに大会も実施できております。
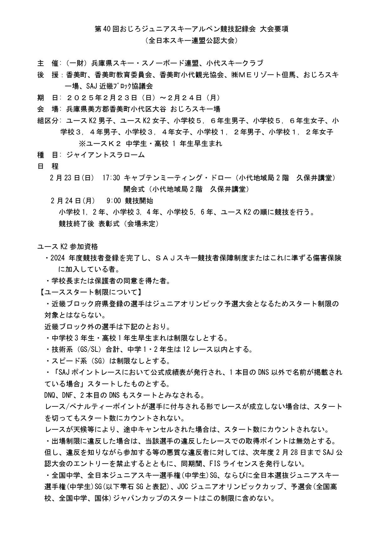
写真は1月13日に行いました第79回国民スポーツ大会冬季大会スキー競技会兵庫県選考会兼 第78回兵庫県民大会冬季大会スキー競技会(SAJ B級公認)兼 全日本マスターズスキー選手権予選会のゴールの様子です。
昨年は積雪がなく会場変更して実施しましたが、今シーズンは予定どおり小代スキー場で公認大会として大会実施することができました。
次はいよいよ、第40回おじろジュニアスキーアルペン競技記録会です。
ジュニア選手たちのチャレンジへ熱い応援お願いいたします!






