ーご挨拶ー
プロジェクトに興味をもっていただきありがとうございます!
都立高校で二年生をしております、プロジェクトリーダーの「宮ぶろっく」です。
ここでは私たちが独自に考案した「複素リバーシ」というボードゲームの印刷資金を募ります。
プロジェクトに賛同して頂けましたら、ご支援や拡散をお願いいたします。
複素リバーシは、「オセロゲーム」と「複素数」を組み合わせた数学系知育ボードゲームです。
オセロとは少し違った頭の使い方が必要ですが、操作のパターンは決して多くないので数学を知らないお子様にもお楽しみいただけます。またこのゲームに触れていれば、将来高校で虚数を学んだ時に人一倍理解が進むこと間違いなし!
【基本情報】
プレイ人数:2~4人
プレイ時間:20~50分
対象年齢 :10歳~
【セット内容】

※実際の製品ではデザインが一部変更になる場合があります。
ー資金の使い道ー
いただいた資金は、
・「複素リバーシ」印刷費用 (約25,000円 or 約56,000円)
・リターン発送費用 (一件当たり約500円)
・CAMPFIRE手数料 (ご支援総額の15%) に使用させていただきます。
また、目標金額は3万円としていますが6万円以上のご支援を頂けた場合、「複素リバーシ」のパッケージが箱になります。
6万円未満であれば封筒形のパッケージ袋になります。6万円を目標にご支援のほど宜しくお願い致します。
※画像はイメージです。
ー今後の予定ー
24年8月11日 コミックマーケットにて出展
※まだ複素リバーシはありません。前作「元素ならべ」を販売します。
24年8月31日 クラウドファンディング終了
24年9月上旬 印刷会社へ発注
24年11月上旬 「複素リバーシ」全アイテムが入荷完了
24年11月中旬 対象の支援者様にリターン発送開始
このプロジェクトはAll-or-Nothing方式で実施します。
目標金額に満たない場合、計画の実行及びリターンのお届けはございません。
ー リターンの種類 ー
リターンのプランは以下の8種類です。
「スポンサー記」とは、「複素リバーシ」にスポンサーとしてお名前を記載するという内容です。ご支援いただく際は備考欄に、スポンサー名として記載を希望する文言を入力してください。匿名希望の場合は「匿名」と備考欄に入力してください。
◎の表示は、スポンサー名を優先的に上の方に記載させていただきます。
特大支援プランの※について。複素リバーシ,元素ならべ,周期表ポスターそれぞれの単価を1200円,3500円,500円としたとき、合計金額が10000円以下になる範囲でご希望の数量をお求めいただけます。
プラン価格はすべて送料・税込みのものです。
ー リターンの品物について ー
「元素ならべ」は、私「宮ぶろっく」が過去に企画制作した化学と物理学のボードゲームです。
「元素ならべ」の詳細はこちらのYouTube動画をご覧ください。
「周期表ポスター」は、私「宮ぶろっく」どもが過去に制作デザインしたB2サイズの元素周期表のポスターです。
※「周期表ポスター」は発送する際に折り畳みます。丸めての発送を希望される場合は個別にご相談下さい。
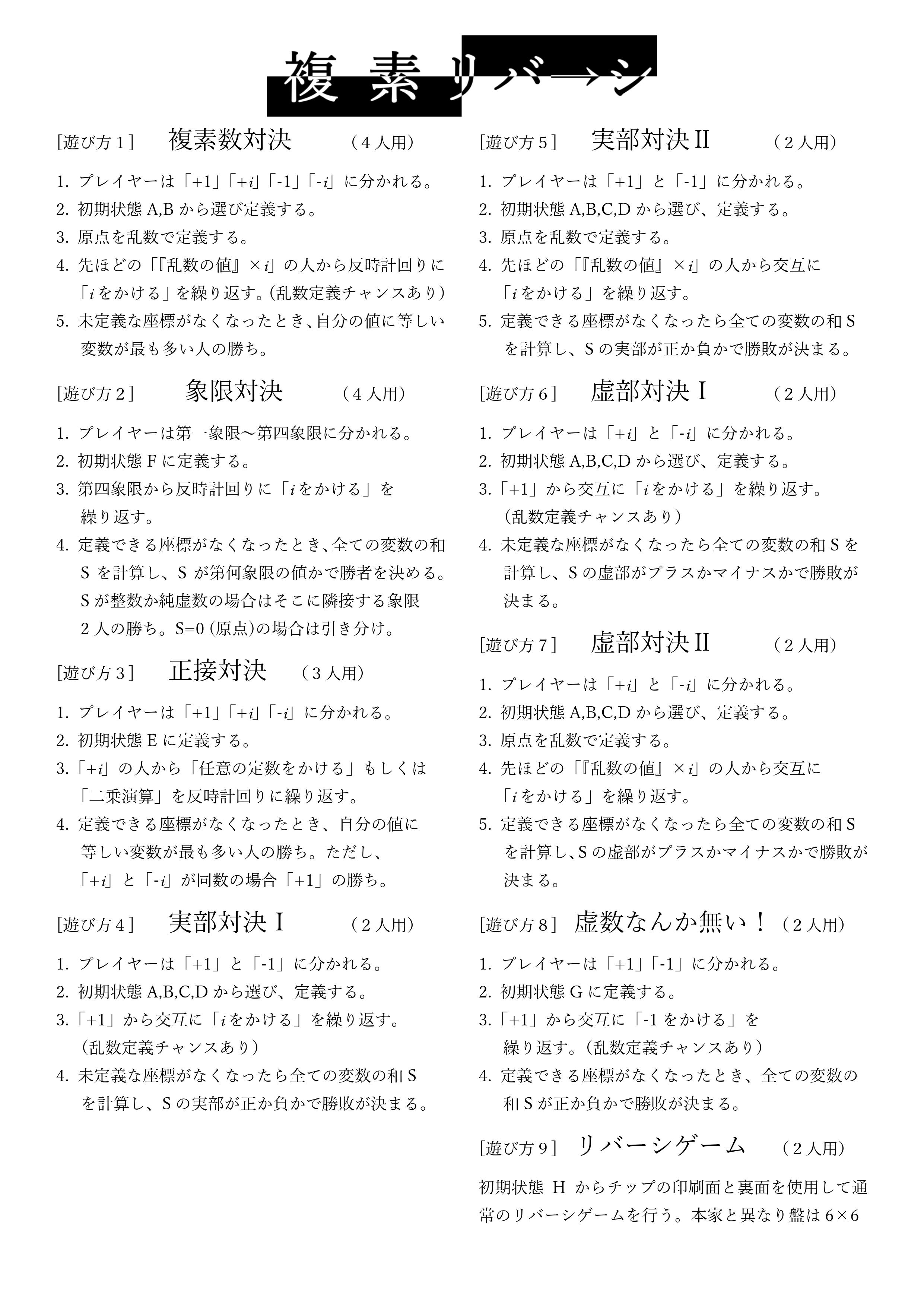
ー複素リバーシのルール説明・具体的な遊び方ー
次の文書は開発中の複素リバーシの説明書です。実際の製品では一部仕様が変更になる可能性があります。

ー最後にー
ここまでご覧いただきありがとうございます。
プロジェクトリーダーで高校二年生の宮ぶろっくです。
YouTubeチャンネルで関連情報を発信しております。
また、他にも複数理系の動画コンテンツを投稿しております。
※当プロジェクトオーナーは法的代理人として宮ぶろっくの母に帰属します。
[プロジェクトの経緯]
私は未来ある子供たちに理数分野を身近に感じてもらいたい、好きになってもらいたいという思いがあります。
前作では核物理の世界「元素ならべ」を作成しましたが、今度は数学の世界を楽しめるようにと思考を凝らし「複素リバーシ」の開発に至りました。
一人でも多くの理系学生や子供たちにお届けし楽しんでいただきたいと思っておりますので、皆様の応援、ご支援の程よろしくお願い申し上げます。
最新の活動報告
もっと見る
リターン発送に着手しました
2024/11/04 16:27複素リバーシのアイテムが全て揃いましたので、現在リターン発送に向けて梱包作業を行っております。 もっと見る
アイテムのほとんどの準備が完了しました。
2024/10/29 19:12複素リバーシの箱・複素数平面シート・説明書が届きました。あとは変数チップの到着を待つのみです。 もっと見る3万円達成のご報告
2024/08/31 22:22皆様のご支援が実り、目標金額達成を果たすことができました。心が折れそうになった時もございましたが、最後まで皆様を信じてとても良かったです。ありがとうございました!!皆様により良いものを届けられるよう、複素リバーシにつきましてはデザインの最終調節も含めて、印刷依頼の段階に進ませていただきます。今後とも宮ぶろっくをよろしくお願いいたします。 もっと見る








初めまして、Twitterでクラファン拡散インフルエンサーをしていますホマレ(フォロワー2.8万)と申します。 内容としましては、ご希望のURLと画像を添えて私のフォロワーにて拡散するという内容になります。 ご依頼は全て安全のココナラ経由ですのでご安心ください。 現在キャンペーン中で、初めてココナラご利用の方は1000P受け取ることができます。 ご利用の際は下記URLからご利用ください。 https://coconala.com/invite/NB0RYV 招待コード:NB0RYV 既にココナラご利用の方はこちらから https://coconala.com/services/2764545?ref=top_favorites&ref_kind=home&ref_no=2 ご好評につきご依頼150件突破を記念し、オプション文言20文字(1000円相当)サービス中です。 ご依頼時にご希望の旨をお伝えください。 ※ 拡散実績多数ございます。 質問等ございましたら、ココナラよりご連絡おまちしております。