\超お得!期間限定クーポン/
↑クリックすると自動でクーポンが適用されます↑


・持ち歩くのが面倒
・長傘はカバンに入れるスペースがないし、かさばる
・電車やお店についつい忘れてしまう

・急な雨で開閉に手間取って濡れてしまう
・傘が小さすぎて雨が入り込む
・持ち手部分が小さすぎて持ちにくい
・傘をたたんでも残った雨粒で手が濡れてしまう
そんな時はbrockyが
雨の日のお出かけを快適にサポートします!

brocky - ブロッキーとは

使いやすさ
便利さ
快適さを
1本に凝縮した「次世代の傘」





今回は
デザインと構造を一新しました

グリップがまわって長傘のように持てる
机にすぐ掛けられる
こんな方におすすめ
✅通勤・通学で折りたたみ傘を使う人(電車・バス・オフィス・学校)
→ リュックやバッグに取り付けられて、手がふさがらず移動がスムーズ。

取り外しも簡単。

→ 机や椅子に引っ掛けられ、置き場に困らないため、オフィスや学校で便利。

✅荷物を減らしたい人、手がふさがるのが嫌な人、傘をどこかに置いて忘れがちな人(買い物・子育て・旅行・アウトドア)
→ ベビーカーやカートに引っ掛けられ、子どもを抱っこしながらでも使いやすい。

→ バックパックに簡単に取り付けられるので、持ち運びが楽で置き忘れ防止にもつながる。

→ 濡れた傘を収納せずに掛けておけるため、ホテルやカフェのテーブルで活躍。

✅シンプル&機能的なデザインが好きな人→ リンググリップのマットな質感デザインで、おしゃれに持ち運べる。


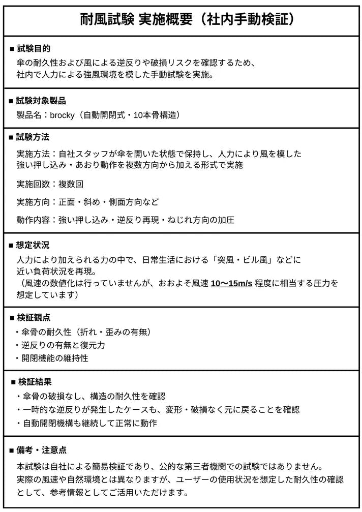
傘の骨組みを強化しました。
親骨を8本から10本に増やし、さらに3層骨+2層骨を採用。
強風による逆反りを大幅に軽減します!

こんな方におすすめ
✅強風の日でも安心して使いたい人→ 10本骨+強化構造で逆反りしにくく、壊れにくい耐久設計!

万が一逆反りしても、壊れるリスクを低減します。

社内で耐風性を検証済み!安心の強化構造






通常の傘は濡れた部分が外側になりますが、逆折りたたみ式にすることで濡れた部分を内側に。
雨粒を内側に閉じ込めてくれます。

自分も周りも濡れずらく収納できるので、雨の日でもストレスフリーです。
逆折りたたみ式傘は、水滴が内側にくることで閉じる際に手が濡れにくくなるので、不快感が減少します!

濡れた面が外側にくると床や周囲までびしょ濡れにしてしまいますよね。
brockyなら水を振り払っても周りに飛び散ったりする事もなく、内側に水滴が落ちるので、車、電車、バス、会社のフロアなどでも周りに迷惑かけることが少なくなります。

外側が濡れていないのでそのまま車のシートに置くことができます!
お気に入りの洋服・バックを濡らす心配も少なくなり快適になります。

雨の日は傘の開閉を遅れると濡れてしまうことってありますよね。荷物やバッグを持っていると、手がふさがってしまいさらに大変ですよね。
brockyなら、持ち手部分にあるボタンを押すだけでたったの1秒でワンプッシュ開閉が可能です。


大切な書類などで手がふさがっていても、片手ワンプッシュで傘を開くのみ。濡れるという不快感を減らしてくれます。

車の乗り降りも楽々です。


UVカット素材を採用しているので、雨の日だけでなく、晴れの日も使用できます。


こんなシーンで大活躍!


大雨の日や夜道歩くとき、視界が悪く、暗くなると人に気付きにくく危険ですよね。
360度の反射材がドライバーからの視認性を高めて事故の危険を減らしてくれます。



通常の傘は雨粒を振り落としても、どうしても傘に残ってしまい、置くと周りを濡らしてしまいます。
brockyはより撥水性に優れた、高密度素材を採用しています。
水滴がコロコロと生地の表面を転がって落ちていき、雨粒をしっかり落とします。

brockyは煩わしい収納にもこだわりました。
巻き取りストラップを50mmと太く設計し、簡単にスムーズに巻くことができます。


ワイドタイプの面ファスナーでしっかり留められます。

また、第1弾からおなじみでもある、付属ケースにはファスナーを導入して、入り口を大きく開けるように設計しています。
使用後のかさばる傘でもストレスフリーで収納できます。

さらに、ケースの裏面にマイクロファイバーの素材を施しているので、傘に残った水分をサッと吸い取ってくれます。

カラビナも付いているので、カバンなどに取りつけることができます。


リンググリップの回転方向に
ご注意ください
リンググリップは、時計回り(右回り)で開き、反時計回り(左回り)で閉じる仕様になっています。


また、右回りの方向で収納しようとすると、グリップが本体に干渉する構造になっています。この状態で無理に収納を行うと、破損の原因となる恐れがあります。
収納の際は、必ず左回りで回転させてください。

シャフトロック機能について
本製品には、シャフトロック機能は搭載されていません。
第1弾・第2弾では採用していましたが、設計上の都合により、今回は非搭載となっております。

そのため、途中で手を離すとシャフトが勢いよく飛び出す仕様となっておりますので、使用の際は十分ご注意ください。

収納する際は、最後に「カチッ」と音がするまで、しっかりと押し込んでください。

腕の力だけで収納が難しい場合は、地面や壁などを利用して押し込む方法を推奨しています。

安全にご使用いただくために、上記の点をご確認のうえ、お取り扱いをお願いいたします。




※2.強風に関する検証データは、下記資料をご参照ください。






もし製品に欠陥等の不備があった場合、商品発送後365日以内であれば交換の対応を致します。
その際は、メールもしくはLINEにてお問い合わせください。

〈LINE登録はこちら〉
https://lin.ee/ygJJfczk
〈製品に関するお問い合わせ先はこちら〉
https://nworld.jp/contact/

Q:brocky(ブロッキー)とはどんな傘ですか?
A:通常とは異なる機能性と利便性を兼ね備えた、傘に対する不満を解決してくれる、新しい逆折りたたみ傘です。
Q:仕様を教えてください。
A:寸法と重量は以下の数値になります。
寸法(開放時):幅105cm × 高さ68cm
寸法(収納時):幅6cm × 高さ35cm
重量:約480g
Q:素材を教えてください。
A:生地と親骨部のフレームは以下の材質になります。
生地:撥水性にすぐれた高密度のポリエステル
生地フレーム:強度・弾力性に優れていてるグラスファイバー+スチール
Q:バッグに入りますか?
A:収納時の全長は約35cmのため、小さなサイズのバッグには収まりません。しかし、リンググリップ仕様になっているため、バッグに入れるのが難しい場合は、掛けて収納することも可能です。
Q:女性やお年寄りでも使えますか?
A:シャフト(中棒)を縮める際に力が必要ですので、力の弱い方、ご高齢の方へのご使用はあまりおすすめしていません。もし収納しにくい場合は、地面に押し当てて縮めることで、より簡単にご利用いただけます。
Q:送料は?.
A:送料込み・消費税込みの価格になっております。
Q:いつ届きますか?
A:プロジェクト公開後の生産となりますので、2025年11月下旬までを予定しています。
Q:製品保証は?
A:恐れ入りますが、返品対応は致しかねますのでご了承下さい。もし製品に欠陥等の不備があった場合、商品発送後365日以内であれば交換の対応を致します。その際はメールもしくはLINEにてお問い合わせください。
〈LINE登録はこちら〉
https://lin.ee/ygJJfczk
〈製品に関するお問い合わせ先はこちら〉
https://nworld.jp/contact/


実行責任者の奈良と申します。
NWorldは、「こんなのがあったらいいな」という思いを製品としてカタチにすることを目指しています。
「雨に濡れたくない」「雨によるストレスを軽減したい」という思いから生まれたのが、今回のbrocky(ブロッキー)です。
雨の日は多くの人にとって憂鬱なもの。私自身、雨の日の部活や通勤で感じたストレスを原動力に、この製品を開発しました。
「brocky」を使えば、雨の日でも快適に過ごせるはずです。気分が明るくなれば、雨の日の通勤や外出も少し楽しくなるのではないでしょうか?
本製品は、従来の傘と比べると決して安価ではありません。
しかし、「雨の日をストレスなく過ごす」ための工夫を詰め込んだ、唯一無二のアイテムだと自負しています。
この傘を手にした皆様が、雨の日でも快適に過ごせることを心より願っております。
ぜひ、応援よろしくお願いいたします。
「使いやすさ」「便利さ」「快適さ」を
追求したbrockyシリーズは
ご好評の声をいただいています!







※リターン発送は日本国内からの発送になります。
※使用感等に関する返品・返金の対応はいたしかねます。
※ご注文状況、使用部材の供給状況、製造工程上の都合等により出荷時期が遅れる場合があります。
※OEM製品のため、他社様の類似品の販売を防ぐことができない可能性がある点、ご了承お願い致します。
※本プロジェクトを通して想定を上回る皆様からご支援を頂き、現在進めている環境から量産体制を更に整えることができた場合、正規販売価格が販売予定価格より下がる可能性もございます。
※本文中に記載させていただいたスケジュールは、あくまでプロジェクト公開時点の予定です。ご支援の性質上、配送遅延のおそれがございます。原則として、ご支援後のキャンセルはできませんのでご留意ください。
※一部国内に類似商品が出回っている場合がございます。弊社では他社の類似品に関してのお問い合わせには対応できませんのでご了承ください。
-------------------------------------
プロジェクトに関する情報
プロジェクトの属性:OEM商品
・実行者(国):日本
・製造国:中国
-------------------------------------
プロダクトの性質上、以上の注意点につきましてあらかじめご理解とご了承いただいた上でご支援いただけますよう、宜しくお願い申し上げます。
\超お得!期間限定クーポン/
↑クリックすると自動でクーポンが適用されます↑
最新の活動報告
もっと見る
【新プロジェクト公開開始のお知らせ】
2025/09/20 10:00本日、2025年9月20日 10:00 より、新プロジェクトを開始いたしました。■プロジェクト概要プロジェクト名:【親指サイズのミニ懐中電灯】たった20g!超軽量・コンパクトで頼れるパートナー公開期間:2025年9月20日(月)10:00 ~ 2025年10月31日(金)23:59プロジェクトページ:https://camp-fire.jp/projects/859282/view■プロジェクト内容についてわずか20 gと驚くほど軽いのに、最大600 lmを超える高輝度を発揮する超小型LEDライトです。●2灯×10モード正面スポットLED+側面COBライトのデュアル構成で、強・中・弱・ストロボのほか赤色点滅など合計10モードを搭載。照射角は最大120°までワイドに切り替えられます。●3分クイックチャージ緊急時でもわずか3分の急速充電で即点灯。毎日のEDC(Everyday Carry)に最適です。●タフ設計1.5mの落下試験クリア、IP66の防水・防塵でアウトドアや防災用品としても安心。背面マグネットで金属面に固定でき、整備や夜間作業の両手を解放します。●操作性アップ今回のプロジェクト向けに電源ボタンを改良し、グローブ着用時でも直感的に操作できます。手のひらサイズで超軽量な懐中電灯にぜひご注目下さい。プロジェクトページ:https://camp-fire.jp/projects/859282/view もっと見る
【新プロジェクト公開開始予定のお知らせ】
2025/09/19 18:00お世話になっております。NWorldです。2025年9月20日 10:00 より、新プロジェクトを開始いたします。■プロジェクト概要プロジェクト名:【親指サイズのミニ懐中電灯】たった20g!超軽量・コンパクトで頼れるパートナー公開期間:2025年9月20日(月)10:00 ~ 2025年10月31日(金)23:59プロジェクトページ:https://camp-fire.jp/projects/859282/view■プロジェクト内容についてわずか20 gと驚くほど軽いのに、最大600 lmを超える高輝度を発揮する超小型LEDライトです。●2灯×10モード正面スポットLED+側面COBライトのデュアル構成で、強・中・弱・ストロボのほか赤色点滅など合計10モードを搭載。照射角は最大120°までワイドに切り替えられます。●3分クイックチャージ緊急時でもわずか3分の急速充電で即点灯。毎日のEDC(Everyday Carry)に最適です。●タフ設計1.5mの落下試験クリア、IP66の防水・防塵でアウトドアや防災用品としても安心。背面マグネットで金属面に固定でき、整備や夜間作業の両手を解放します。●操作性アップ今回のプロジェクト向けに電源ボタンを改良し、グローブ着用時でも直感的に操作できます。手のひらサイズで超軽量な懐中電灯にぜひご注目下さい。プロジェクトページ:https://camp-fire.jp/projects/859282/view もっと見る【発送が完了しました】
2025/09/03 10:00こちらの活動報告は支援者限定の公開です。






コメント
もっと見る