ご挨拶
こんにちは!ものづくり大好きな若人3人で活動しています、Quxと申します。
Quxの名前はプログラミング言語におけるメタ構文変数のfoo, bar, bazに続くqux(カックスと読みます)から取りました。役割や意味を自分たちで決めつけず何にでもなるぞというメタ構文変数的な精神を持ってものを作っていくことを目標にしています。
また読み方も、Quxの‘x’を“何にでもなるもの”として、「キュー」としています。
私達はメイカーとしての活動とメイカーのものづくりを活発にする活動を同時に行っています。
具体的には、現在「アナログシンセサイザーキット(https://blog.qux-jp.com/products)」の開発・販売と、メイカーたちが繋がり、持続可能なものづくりを支えるためのプラットフォームサービス「Qux」の開発を行っています。(サービス名と団体名を一致させています!)
【メンバー】
(左からHana、Kohei、Moha)
Hana(代表)
慶應義塾大学SFC卒。
Qux全体のマネジメントをしつつ、回路設計やweb開発をしています。
普段はサウンドデザインを中心に、ソフト・ハードを横断した制作活動をしています。
Kohei
慶應義塾大学理工学部在学中。
Quxでは主に回路設計をしています。
普段は集積回路の研究をしています。
Moha
慶應義塾大学SFC在学中。
Quxでは主にグラフィックデザインとフロントエンドの実装をしています。
描画系のプログラミングをしたり舞台照明をしたりしている紅一点です。
【これまでの活動】
2018年 2月: 結成
2018年 4月: アナログシンセを作り始める
2018年 5月: Maker Faire Tokyoに応募、落選する
2018年 7月: NT金沢に出展、LTをする
2018年10月: NT名古屋に出展する
2018年11月: 同人ハードウェアmeetupに参加、LTをする
2018年11月: アナログシンセビルダーズサミット2018に出展、プレゼンをする

(NT金沢2018での出展の様子)
---
このプロジェクトについて
【アナログシンセサイザーキットについて】
部品点数を可能な限り減らすことで、電気回路の仕組みがわかりやすく、はんだ付けがしやすくなるように設計したアナログモジュラーシンセサイザーの基板キットです。
それぞれの基板は単純な機能しか持ちませんが、基板を連結していくことで様々な音色を奏でることができます。
これまでに、
・矩形波オシレータ
・三角波オシレータ
・VCA - Voltage Controlled Amplifier
・VCO - Voltage Controlled Oscillator
・VCF - Voltage Controlled Filter
を開発しました。
実際に頒布しているそれぞれの基板キットには、使用方法や部品リスト、回路図を記載した説明書も同封しています。

【こだわりポイント】
“シンプルでかわいい”
電子工作も昔ながらのシンセも、『古臭い』『オタクっぽい』という印象を持つ人が多いと思います。しかし、沢山の人がもっとものづくりをしたり改造したりするような世界になってほしいという願いが私達にはあります。
Quxの作るプロダクトは『だれもが自分で作った基板をカジュアルに持ち歩く未来』を妄想して、基板のレイアウトやパッケージのデザインにも力を入れています。
“アナログ回路へのこだわり”
パソコンやスマホなど、高性能のコンピュータを積んだデバイスが身近になっている現代に対して、Quxの基板はマイコンやソフトウェアを使わないアナログ回路を載せています。回路の仕組みを深く理解しながら、作ることができます。
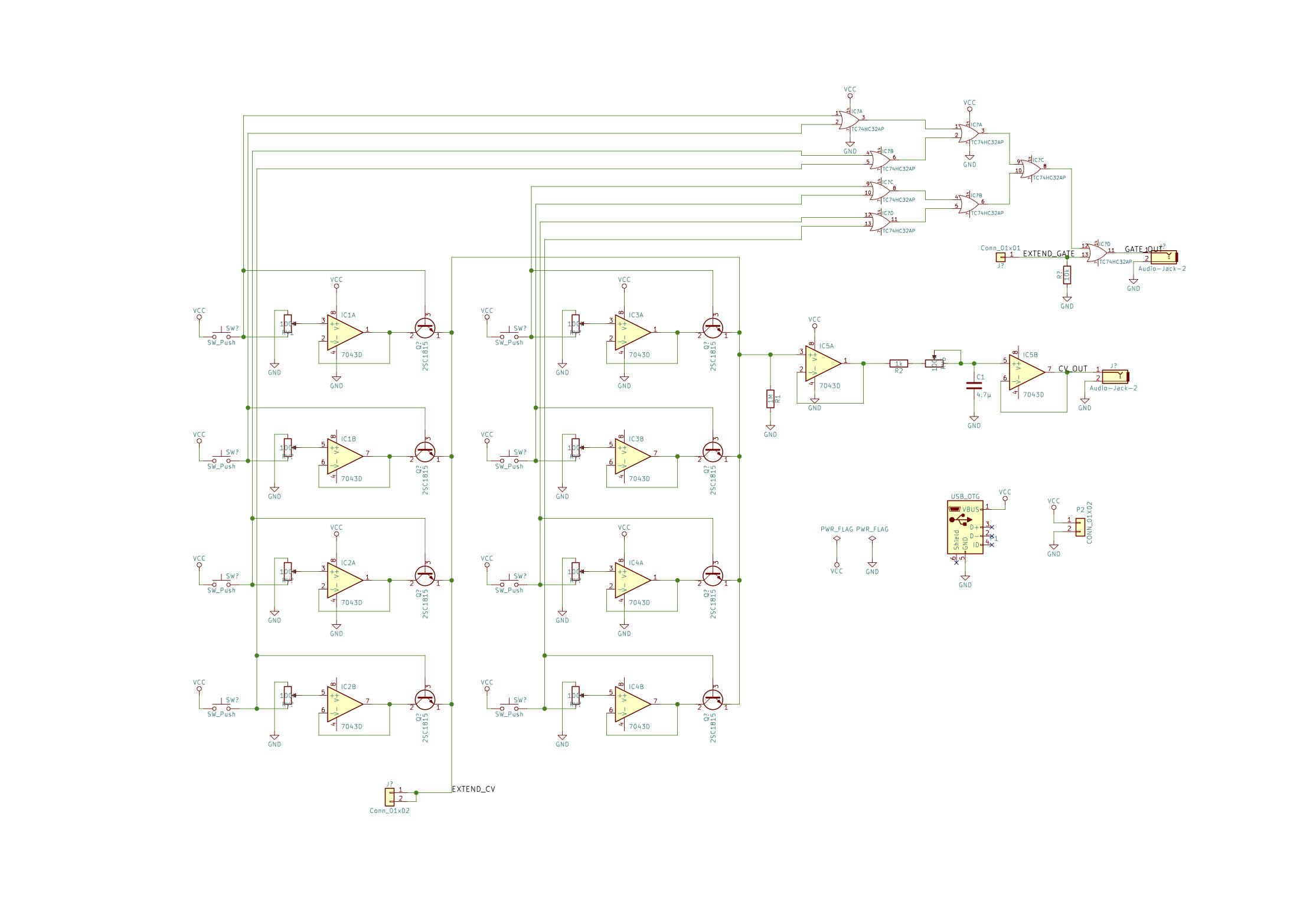
【新作のキーボードについて】
この「アナログシンセサイザーキット」の新作としてキーボード(名称未定)を開発しています。
つまみを回すことで対応するボタンを押したときCV outから出る電圧を調整でき、CVとGATEをそれぞれすでに頒布しているVCO, VCAに接続することで、簡単にアナログシンセサイザーをつくることができます。また、キーボードの連結機能も搭載したので、鍵盤数も自由に変更することができます。

(開発中の回路なので変更の可能性があります)
仕様と搭載機能
・CVとGATE出力
・8つのボタンとつまみ
音程(CV電圧)をつまみで調整し、対応するボタンを押すとCV電圧が発生します。
・ポルタメント
音程の変化をなだらかにすることができます。
・基板接続機能
基板同士をつなげることで、音程の選択肢を増やすことが可能です。
クラウドファンディングを行う理由と資金の使いみち
Quxはまだ赤ちゃんのグループです。私達はみな 、回路設計やグラフィック、Web開発を専攻しているわけではなく、開発の経験が豊富なわけでもありません。
しかし、他のメイカーのみなさんと同じく、「ものをつくりたい」という原動力だけに押される形で日々ものづくりをしています。
ハードウェアの開発や部品の入手にはどうしてもお金がかかります。今までは売るまでの間、私達の持ち出しで身を切って開発を進めていました。クラウドファンディングという形でみなさんから少しづつご支援いただくことで、より良いものを作ってみなさんのお手元にも送り出していければと思っています。
今回のクラウドファンディングで余剰分が発生した場合は、次に開発予定のステレオディレイの開発などのために資金を使わせていただきます。
最後に
ここまでお読みいただき、ありがとうございました!
割引率があまり高くはありませんが、電子工作やアナログシンセサイザーの入門におすすめですので、ご支援いただければ幸いです。
---
また、私達のアナログシンセキットや活動に対しての質問やフィードバックがある方は、お気軽にご連絡ください!迅速に対応させていただきます。
Twitter: @qux_jp
Mail: qux@qux-jp.com
最新の活動報告
もっと見る
レイアウト図案があがりました!
2018/12/24 12:26こんにちは!Quxのmohaです。CAMPFIREでのクラウドファンディング開始から1週間半、多くの応援をいただき、現在提示していた額を超える133%のご支援をいただいています。Quxのメンバーともども予定になかったものですから、非常に驚くと同時にいいものを作りたいと一層気を引き締めております。クリスマスだろうが今日もミーティングがあります。さて、基板設計の主Koheiから基板配置図の案が上がってきたので、この場を借りてご報告したいと思います!2倍の横長な感じ、ポルタメントが最後に付いてる感じ、早く私が触りたいです(うずうず)基板拡張をしたときにどうやってつなげようというのが今の悩みどころ、EXTENDED_CVが板上からはみ出てるところから察せますね…では、完成をお楽しみに!!! もっと見る







コメント
もっと見る