主要なスクリーンのデザインイメージもほぼほぼ出来上がりました。(一部ご紹介します) 現在、エンジニアが開発工数を試算していてGantterチャートを作成中。想定以上に労力がかかりそうです。
活動報告第2弾をお知らせいたします!
2017/04/25 15:39
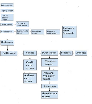
アプリ画面のスクリーンフローを作成しました
2017/04/23 20:24
4月23日(日) 活動報告第一弾をお届けいたします! アプリのコンセプトに基づき、まずはアプリを構成する主なスクリーンのフロー図を作成してみました。米国パートナーの協力も得るプロジェクトですので英語で作成しています。 今後の予定> スクリーンのデザイン、開発項目の確定と工数試算を行っていきます。 (追伸)NAVIGOステッカーのデザインと作成も進めております!





