はじめに・ご挨拶
はじめまして。ご覧いただきありがとうございます。 私たちは福岡県在住、株式会社グラァブで働く「子育て世代の主婦」です。 子育てといいつつも、大学受験を控える高校生、やんちゃ盛りの小学生など様々です。
共通しているのは、株式会社グラァブの社員、会社を出たらママ業をしています。毎日仕事と家事・育児に奮闘するワーキングマザーです。
そんな私たちからこの度、家事の一部である、効率よく!時間をムダにかけずに、簡単にきれいを保ちたい!という主婦の思いつきから、家事ラクアイテムとして弊社の業務用商品を、私たち働く主婦の声により、家庭向けとして、商品化することになりました。
クラウドファンディングを通して、毎日をバタバタと暇なく過ごしているママ、コロナ禍でおうち時間が増え、ストレスを抱えているママ・・・いろんなママたちの負担を少しでも減らし、その時間をより充実した時間へ・・・
このプロジェクトで実現したいこと
大手食品工場さんで「抗カビ」などの実績や消臭に優れた効果を発揮するとご好評いただいております。業務用として取り扱い中の「銀錯体とアモルファス酸化チタンと有機剤の混合水溶液」の「Magic7」をより多くの方々へ知ってもらいたい!と思い、一般家庭用として「PureSeven」というブランドを考案いたしました。一人でも多くの人に知ってもらい、コロナ禍である今、生活のNEWアイテムとしてご活用いただきたいです。
プロジェクトをやろうと思った理由
私たちは社内で商品・サービスを企画したり決定したりするわけではありませんが、社内の商品モニターなどをする場合があります。昨年秋から「Magic7」と称する「銀錯体とアモルファス酸化チタンと有機剤の混合水溶液」の効果試験を担当することとなりました。大手食品工場さんで「抗カビ」などの実績や消臭に優れた効果を発揮する・・・と前評判をいただいておりましたので、期待半分で取り組んだのを覚えています。
私たち兼業主婦はそれぞれの家庭内でカビが発生しやすい窓・ベランダ付近での防カビやトイレでの消臭効果を確かめました。
効果覿面!!大手食品工場さんでの実績を裏付けるものでした。
このように効果があるのなら、日々の生活環境にも活かせるはず!そんな思いから、家庭向け商品開発プロジェクトを立ち上げることとしました。
これまでの活動
きっかけは2020年。昨年年末に係る頃でした。業務用である「MagicSeven」の効果・効能の検証を担当することになりました。その検証作業をすることになったのが私達、ワーキングマザーです。家庭内でできること・・・をためしていくと、消臭・防汚はもとより、静電気防止まで検証できました。
これは、皆さんにもお伝えしないと!の思いからクラウドファンディングへの出展となりました。
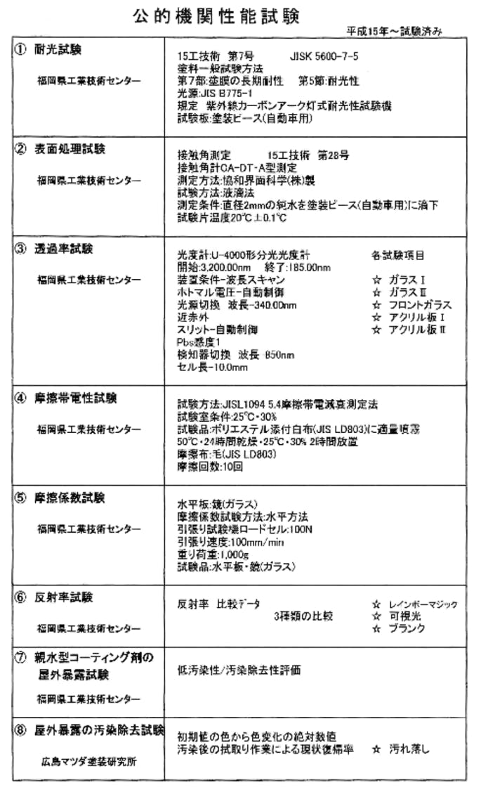
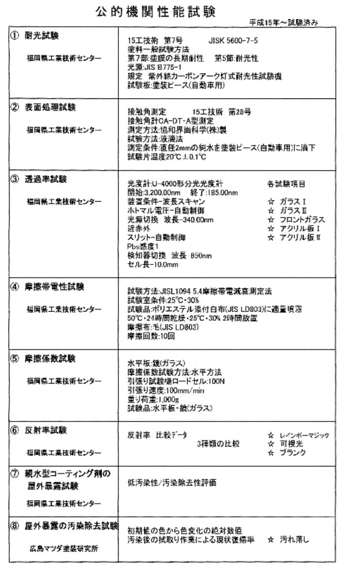
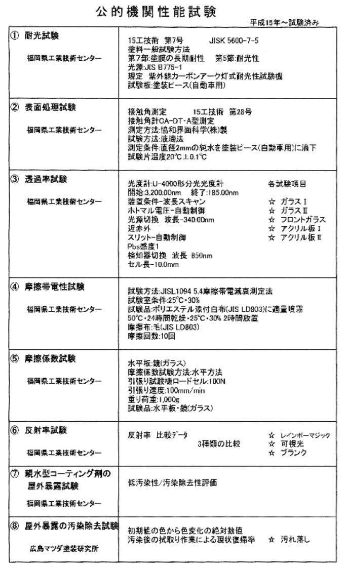
抗菌につきましては、財団法人日本缶詰検査協会の最小発育阻止濃度算出によって大腸菌・黄色ブドウ球菌・緑膿菌・MRSAへの効果が確認されています。
劣化防止につきましては、福岡県工業技術センターと広島マツダ塗装研究所にて親水型コーティング剤の屋外暴露試験・屋外暴露の汚染除去試験を行い、認められています。
透過率につきましては、福岡県工業技術センターにて透過率試験を受け、ガラス・アクリル板等への効果が確認されています。
※効果に関する公的機関試験の一覧はこちらです。


特に、静電気防止については、私たちが動画を撮影し、PureSevenページにアップしました。素人の投稿ですのでつたないところばかりですが、ご視聴ください。
※全ての画像・動画における企画・制作・掲載は株式会社グラァブ並びに当担当者parenting_momが行っております。
資金の使い道
リターン製作費・発送費・クラウドファンディング手数料を除きました資金は、生産体制・環境整備に活用させていただきます。
リターンについて
【All in方式での実施により、ご支援いただいた方には必ずリターンをお送りします】

※\10,000のご支援につきまして、備考欄に掲載希望のお名前をご入力ください。 (例:福岡県 山田)
※\30,000のご支援につきまして、ご指定の3箇所に発送することも可能です。発送の際内訳を分割することはできません。もちろん1箇所でも構いません。ご贈答用としていかがでしょうか(^^)備考欄に発送したい住所の記載(3箇所まで)をお願いいたします。併せまして、備考欄に掲載希望のお名前のご入力ください。(例:福岡県 山田)
実施スケジュール
プロジェクト期間:2021年4月1日㈭~2021年6月18日㈮
プロジェクト後:リターン準備・お届け
2021年8月~:市販開始
最後に
コロナ禍で世間は暗い話題ばかりです。自粛ムードが続く中、「家庭での時間」が増えています。PureSevenは、ご家庭での時間を楽しくすることはできませんが、清潔・安全のお手伝いには自信があります。皆さんの快適な生活の一助になることを願っています。






コメント
もっと見る