
豪快な走りに強さ、気軽さ、お洒落さ、カッコよさ、最先端をのせて
待望の電動ハイブリッドバイク誕生!!

従来の電動バイクとの大きな違いは、圧倒的なバイク感!
従来の電動バイクは、自転車規定のものが多く満足のいくバイクのゴツさ、インパクトに欠けるものが多かった。
バイクサイズの規定のものになると、折りたたむことが出来ず、持ち運びが難しい。
そこで誕生したのが、この「De vida bike」(デビーダバイク)なのです!!!
ゴツさ/インパクト/圧倒的バイク感を備えているのにも関わらず、コンパクトに折りたたむことができます。
さらに進化し長距離走行が可能となった、18Ahの大容量バッテリーのモデルで販売!
それでいて、シティにもアウトドアにも馴染む、シンプルでお洒落なフォルム。
あなたのライフスタイルの相棒として、普段の何気ない日常をワンランク上の世界へと誘ってくれる事間違いなしです!!!


De vida bike(デビーダバイク)はバイクなのにも関わらず、バイク、自転車、ハイブリッド走行が可能な3Wayバイクです。
①バイク(EV)走行モード
ハンドルのスロットを回して、バイク同様の走行が可能です。
漕がずに、爽快な走りを体感していただくことができます。
②ハイブリッド走行モード
ペダル+電動モーターを利用して走行します。電動モーターが、ペダルを漕ぐ補助をしてくれるため、軽い力で爽快な走り、スピード感、坂道での馬力を体感していただけます。
③ペダル(自転車)走行モード
ペダルを漕いで、自転車同様の走行が可能です。
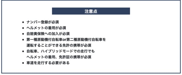
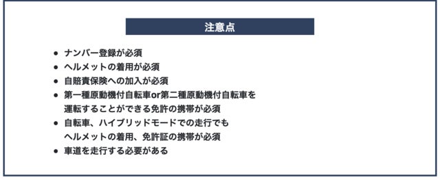
※ペダル、HV走行モードでも、車道での走行、免許携帯、ヘルメットの着用が必須です。


※私有地にて撮影しております。
試乗していただいた方に必ず言っていただける言葉は「安定感がすごい!」
太いタイヤとサスペンションのオンオフ切り替えで、オフロードも楽しく優雅に走行。
アウトドアでの遊びの幅を圧倒的に広げてくれます。
De vida bike(デビーダバイク)は、1回の充電で約70km走行可能になります。(エコモードで平な道で風ない条件での走行した場合)
充電は1回約6時間でフル充電が完了します。
(燃費にも優れており、1回の充電での電気代は10円以下)

※バッテリーは取り外しても充電可能です。
De vida bike(デビーダバイク)のモニターは、IP54の防水規格をクリアしており、優れた耐候性を実現!
突然の雨にも心配は不要です。


De vida bike(デビーダバイク)は、簡単に折り畳むことが可能です。
車に載せてキャンプやアウトドアなどに持ち運ぶことができます。
ミニバンのこんな荷物の隙間に収まってしまうバイクは他にありません!!!
バイクの規定なのにも関わらず折り畳みできるのは、De vida bike(デビーダバイク)の強みの1つです。

【日常使いに】
日々の買い物や、お仕事、ちょっとしたお出かけに気軽に外へ出るきっかけを生んでくれます。渋滞にも巻き込まれずに、爽快に出かけましょう!!!
気分に応じて、バイク走行モードや、ペダル(自転車)走行モードに変えて、思いのままに走ることができます。
※バイク走行が可能な公園で撮影しております。
【アウトドアで】
キャンプや海、釣りなどのアウトドアの相棒として気軽に連れて行くことができ、遊びの幅を圧倒的に広げます。
あなたの趣味のひとつに、このDe vida bikeを加えませんか?
この新しい相棒があなたに寄り添い素敵な日常へと導いてくれる事でしょう。
【特別なあの人と】
De vida bike750Wモデルでは、2人乗りが可能です。
特別な2人で、特別なバイクに乗って新しい冒険へ出かけましょう!


※走行前のイメージシーンです。走行時は同行者も含めてヘルメットの着用が必須になります。



【カラー】

Black&Gray、White、Khakiの3色をご用意しました。
※イメージのため色味が異なる場合がございます。
【スペック】

18Ahの大容量バッテリーのモデルで販売!
皆様の声にお答えし、長距離走行が可能となった、大容量バッテリー(18Ah)でのモデルで販売いたします。
【仕様】


本製品は、PSE認証済み商品になります。
【オプション】
①予備バッテリー

バッテリー:18ah リチウムイオンバッテリー(PSE認定済み)
②ダブルバッテリーモデルに変更

ハンドル部分に10.4Ahのバッテリー、サドル下部分に18Ahのバッテリーがついたダブルバッテリーモデル仕様でお届けします。
Wバッテリー使用の最大走行距離:約100~120Km
③専用バックレスト
750Wバイク(原付2種)で二人乗りを希望の方は、安全上バックレストの装着をお勧めしております。
④専用リアキャリア
⑤専用カゴ
専用カゴをつける方は、リアキャリアも必要になります。
【Point】
◆乗り心地抜群!クッション製のあるサドル

De vida bike(デビーダバイク)の特徴は、大きめの安定感のあるサドルです。クッション製に優れており、長時間の走行でも負担を軽減してくれます。
De vida bike750Wモデルでは可能となる、2人乗りでも安定した走行ができます。
◆スマホの充電が可能!

USBアダプターがついているため、充電することが可能です。
◆シマノ製ギア6段階変則

国内大手メーカーのSHIMANO製ギアで、6段階で思うままにギア変則ができます。
◆バッテリーには施錠付き。盗難対策にも

バッテリーには施錠をかけ、盗難防止対策を行えます。バッテリーの装着も簡単に行えるため、充電も手軽に行うことができます。
◆フロントサスペンションで、安定した走行を

ON/OFFの切り替えが可能です。サスペンションにより段差やオフロードを軽々走ることができます。
◆LEDライトで夜間の走行でも安全に

LEDライトにより小さめのライトでもかなり光ります!夜間でも安全です!
◆ウインカーもボタン1つで点灯

フロントにもウインカーがついています。


De vida bike公式ライン:https://lin.ee/3LnvQcU
1年間のメーカー保証がついております。
しかし、取扱説明書に従った使用下における品質の不良・欠陥などが確認された場合に限ります。
■バッテリー※
■ハブモーター
■コントロールユニット
■フロント&リアフォーク
■車体フレーム
【注意】
※バッテリーは充電回数100回以内での不良に限ります。
※付属品は対象外となります。


Q. 走行する上で必要なことはありますか?
A. 運転免許証 500Wモデルでは普通自動車、原動機付自転車免許、750Wモデルでは(AT)小型限定普通二輪免許、(AT)普通二輪免許
・ナンバープレート
・自賠責保険
・ヘルメット
・任意保険(任意になりますので、条件に応じて加入をおすすめします)
Q. 2人乗り用の足のステップはついていますか?
A. はい、付属しております。ステップを使わない際は、折り畳んで収納することが可能です。
Q. ナンバープレートは必要になりますか? また、どこで取ることができますか?
A. 必要となります。申請・入手は最寄りの市町村区役所でできます。費用はかかりません。(印鑑、販売証明書、身分証明書が必要です。)市町村によって必要書類が異なりますので、事前に確認することをお勧めします。販売証明書は、購入後に弊社よりお送りいたします。
Q. 組み立ては簡単ですか?
A. De vida bikeは、半分解状態でのお届けとなるため、簡単な工具での組み立てができます。状態としましては、フロントタイヤ取り外してあり、ハンドルバーが固定されていない形でお届けします。組み立てに不安な方は、最寄りの自転車屋やバイク店にお持ちしていただくことをお勧めします。
※組み立てが不十分によって生じた事故、不具合には保証は対応できかねますので、ご了承ください。
Q. バッテリーはどうやって充電しますか?
A. De vida bikeのバッテリーは取り外し可能となっておりますので、ご家庭で付属のACアダプターで充電することができます。もちろん、車体にバッテリーがついた状態でも充電可能です。
Q. 耐荷重は何キロ迄ですか?
A. 150Kgとなっております。
Q. バッテリーの充電はどれくらいかかりますか?
A. De vida bikeのバッテリーは5~6時間ほどで、満タンになります。
◯ 実行者について
De vida bikeは、4代続く自転車屋から、コロナ禍で人のためになれるバイクはないかと動き始めたところからスタートしました。
サスティナブルでありつつも、人生の最高の1台となるバイクをお届けできるよう、De vida チーム一同奮闘しております!
◯ 配送スケジュールについて
プロジェクト開始:2022年 1月 / プロジェクト終了:2022年 2月
リターン配送時期:2022年 5月
○道交法について
De vida bikeは、道路運送車両法で定められた保安基準に適合した保安部品を備えた商品です。
公道走行を予定しているため、そのための法的要件も満たしております。
ナンバープレート取得には「販売証明書」が必要となりますので、購入者には販売証明書をお送りいたします。
○リスク&チャレンジ
私たちDe vidaチームは、制作するために工場とデザイン・仕様を実現できるよう、プロジェクトを誠心誠意進めております。しかしながら、開発中の工程において、デザイン、仕様、諸元などについて一部変更になる可能性もございます。 本文中に記載させていただいたスケジュールは、あくまでプロジェクト公開時点の予定です。購入型クラウドファンディングの性質上、配送遅延のおそれがございます。 原則として、配送遅延に伴う支援のキャンセルはできませんが、リターン配送予定月から6ヶ月を超えた場合には、希望者に限りキャンセルにて対応させていただきます。 なお、プロジェクトページに掲載している内容に変更が生じる場合は、速やかに活動レポートにて情報の共有をさせていただきたく存じます。De vida bikeをご購入いただきました皆様のご満足に繋がりますよう、スタッフ一同尽力して参ります。どうか応援のほどよろしくお願い申し上げます。"国内倉庫までは海外からの発送となり、国際普通便を利用します。 通常3週間程度で配送されますが、稀に1か月を超えることもあります。 国内倉庫へ到着後は、お届けまで通常1週間ほどかかる見込みです。
◯ 特商法
■ 特定商取引法に関する記載
●販売事業者名: 株式会社Calidad De Vida
●代表者または通信販売に関する業務の責任者の氏名:森川志穂
●事業者の住所/所在地:〒105-0022 東京都港区海岸1-2-20汐留ビルディング3F
●事業者の連絡先:Tel: 03-6721-8369/ Mail:info@calidaddevidajp.com
●リターン価格:各リターン記載の通り *商品内容についてはリターン欄記載の通り
※リターン価格とは別にCAMPFIRE(machi-ya)のシステム利用料として1支援毎に220円(税込)が支援者様の負担となります。尚、このシステム利用料はCAMPFIREが受け取るもので、当社が受領するものではございません。
●送料:送料込み(離島価格など例外がある場合には記載)
●対価以外に必要な費用:プロジェクトページ、リターンに記載のとおり。
●支払い方法:CAMPFIREの決済手段に準ずる (詳細はこちら)
●支払い時期:当プロジェクトは「All-in型」の為、目標達成の如何に問わず、ご契約が成立しリターンをお届けします。その為、お申込みと同時にご利用の決済方法に準じてご請求となります。
●引渡し時期: 各リターン詳細に記載の発送予定月を引き渡し時期とします。但し、開発・生産状況によって遅れが生じる場合がありますのでその際は当プロジェクトページ内の「活動報告」または購入者へのメール等で連絡します。
●キャンセル・返品: 当プロジェクトは「All-in型」の為、お申込み完了をもって契約が成立いたします。その為、お客様都合による返品・キャンセルはできませんのでご注意ください。尚、製品到着後に破損や初期不良がある場合には交換させていただきますので「メッセージで意見や問い合わせを送る」から、または納品書記載の連絡先までお問い合わせください。
●ソフトウェアに係る取引である場合のソフトウェアの動作環境:該当なし
●その他記載事項:プロジェクトページ、リターン記載欄、共通記載欄(https://camp-fire.jp/legal)をご確認ください。
最新の活動報告
もっと見る進捗報告
2022/06/12 17:08こちらの活動報告は支援者限定の公開です。進捗状況報告
2022/05/24 11:14こちらの活動報告は支援者限定の公開です。
Webメディア「llifehacker」に掲載されました。
2022/02/10 13:11こちらDe vida bike(デビーダバイク)チームです! 当プロジェクトページをご覧いただいた方、またすでにご支援いただいた方ありがとうございます! そしてこの度Webメディア「llifehacker」にて当プロジェクトの紹介記事を掲載いただきました!弊社が届ける「De vida bike」の魅力をわかりやすく取り上げた内容になっているので、ぜひ以下のリンクからご覧ください。記事はこちらから:https://www.lifehacker.jp/article/machi-ya-de_vida_bike-review/それでは引き続きご支援のほどよろしくお願いいたします! もっと見る





コメント
もっと見る