自己紹介
初めまして。聴覚障害を持つ大学生です。両親は聴者で、主に手話でコミュニケーションをとっていますが、少しだけ口話も行います。大学では電気電子工学を専攻し、C言語やC#などのプログラミング言語も学びながら、ゲーム制作にも情熱を注いでいます。これまでにC言語でSnakeや宝探しのゲームを制作してきました。
最近は「Shadow Corridor」に影響を受けて、3Dホラーゲームの制作を目指すようになりました。また、アニメや映画「Silent」「聲の形」を通じて聴覚障害に対する理解が広まっている中、聴覚障害者の視点をぜひ体験してほしいという思いでプロジェクトを立ち上げました。しかし、前回のプロジェクトは残念ながら失敗してしまいました。今回制作している内容は、これまでに制作する予定だったゲーム内容を少し変えましたが、聴覚障害者の視点としたホラーゲームであることに変わりありません!
今回は、動画やVTuberとしてのゲーム紹介に力を入れ、より多くの方に魅力を伝える工夫をしています。VTuberや3Dモデリングは専門ではありませんが、目標達成のためにプログラミングと並行して短期間で学んでいます。
もともと3人の開発メンバーがいましたが、挫折を経験し、他のメンバーが脱退。最初は絶望的でしたが、いくつかの大ヒットを一人で開発した情報を知り、私もやってやる!と気持ちが熱くなりました。その思いを胸に、目標達成のために一人でも開発を継続しています。プログラミングと企画・プランナーを担当していましたが、他のメンバーが担当していた3Dモデリングやデザインも全て一人で頑張っています。三度目の正直で、今度こそ目標にたどり着きたいと思っています。
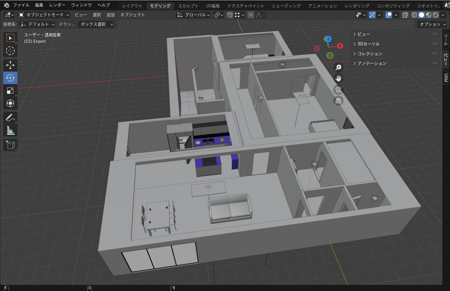
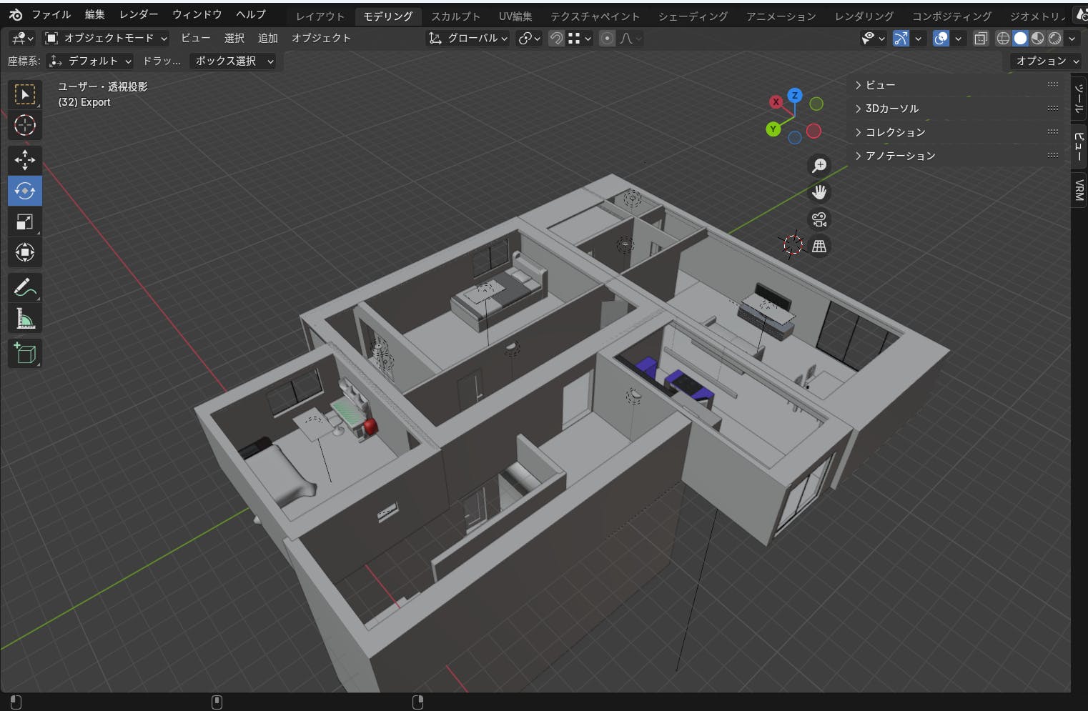
制作中のゲームの内容をこの投稿を読んでいただいてる方にちょっと紹介!
制作中のゲームは、プロジェクトの目標に基づき、聴覚に頼らない別の感覚や手段を使ってプレイヤーが楽しめる要素を取り入れています。具体的には、視覚や触覚を重視したゲームプレイ、文字やアイコンを用いた視覚的な情報伝達があります。
ゲームはチャプター1から7まで用意する予定で、主人公は補聴器を着用していますが、その補聴器は充電式であり、電池が切れると音が聞こえなくなります。補聴器の充電が完了し、着用するまでの間は主人公は大ピンチに陥ります。敵は主人公が耳が聞こえないことに気づき、ハンデを利用して接近してきます。この危機から逃れるために、各所に設置された振動や光の刺激を利用したキーアイテムを使います。
このようなゲームシステムを通じて、プレイヤーに聴覚障害を持つ主人公の体験を提供したいと考えています。
このプロジェクトで実現したいこと
理解の促進:ゲームを通じて聴者に聴覚障害を持つ人々の体験を提供し、互いの理解を深めることを目指しています。
社会的距離の縮小:聴覚障害者と聴者の間に存在する社会的な距離、つまり隔てている壁を消すことを目指しています。これにより、コミュニケーションや交流の機会を増やすことが重要です。
文化の理解:ろう者の文化や常識の違いを理解し合い、聴者と聴覚障害者の間の交流を円滑にすることを目指しています。
積極的な行動の促進:聴覚障害者自身も自発的に社会に対する理解を深めるための行動を取ることの重要性を認識し、これを促進することを目指しています。
固定観念の打破:「聴覚障害を持っているから無理」といった固定観念を持つ聴者への意識改革を図り、実際にできることについての理解を促すことを目指しています。
具体的な体験の提供:自身の経験や体験を基に、聴覚障害者が直面する課題や困難を反映させたゲーム要素を取り入れ、聴者がその体験を疑似体験できるようにすることを目指しています。
社会的な壁の解消:聴覚障害者と聴者の間にある偏見や不快感を減少させ、より良い交流を生むための環境作りを目指しています。
ゲーム制作の実現:私の創造力から生まれたゲームプランを、これまでに習得したプログラミング技術を駆使して具現化します。プレイヤーが没入できるような心躍る体験を提供し、楽しさと感動を届けるゲームを作り上げたいと考えています。
プロジェクト立ち上げの背景
バイトやサークル活動、部活動、ボランティアなど、聴覚障害者、すなわちろう者が聴者と交流する機会は多くあります。しかし、ろう者が耳が聞こえないだけで、それ以外は聴者と同じことができると理解されていても、聴者側はどう対応すれば良いのかわからなかったり、偏見や同情を抱いてしまうことがあります。そのため、ろう者と聴者の間には社会的な距離、つまり隔てている壁が存在しています。このような状況の中で、ろう者がろう社会の中だけで交流を続けようとする傾向も増えてきました。
私自身もこれまでのアルバイト先で耳が聞こえないことを伝えた結果、前の職場では受け入れてもらえたのに、今回はすぐに断られる経験をしました。また、バイト先で、働いているところの店長が変わってから聴覚障害を理由にいきなりクビにされたこともありました。さらに、駅では「耳が聞こえないので筆談をお願いします」と伝えると、嫌な顔をされたこともあります。残念なことに「聴覚障害を持っているから無理」といった固定観念を持っている聴者も少なくありません。現実的に厳しいところもありますが、実際にできることを無理と勝手に判断されたことが一番不快に感じたこともあります。筆談は手間がかかって大変なのは重々承知しています。しかしながら、聴覚障害を持っている以上、聴者と口話でスムーズに話したくても話せず、障害を持っているだけで周囲に迷惑をかけてしまっていると感じ、悲しい思いをしているろう者も少なくありません。これらの問題を解決するには、やはり聴者とろう者がお互いに理解を深めるところからスタートしなければならないと考えています。
また、ろう者の社会にはろう文化が存在し、聴者と交流する際に常識的なことが異なることがあります。そのため、不快に感じたり疑問に思ったりする場面も少なくありません。このような文化的な違いを理解し合うことも、交流を円滑にするためには重要です。
ただし、社会的な距離ができてしまっているのは、ろう者側にも問題があると思います。それは、自発的に社会において聴覚障害者に対する理解を深めるための行動を取らず、不満や不快に思ったり、社会に要求ばかりしているのが現状だと思います。聴覚障害者全員がそうではありませんが、自発的に、積極的に行動に出ている人はほんの一握りです。私は、理解させるという自発的な行動が今のろう者には必要だとも感じています。私もろう者の一人として、自分の好きなホラーゲームを通してこの問題の解決に貢献していきたいと思っています。
私は、ろう者と健常者が共に理解を深め、交流を促進することが重要だと考えています。そのために、ゲームを通じて聴者に聴覚障害を持つ人々の体験を提供し、互いの理解を深めることで、社会的な距離、つまり隔てている壁を消すことを目指しています。しかし、卒業までにゲーム開発と大学関連のことで資金を作るためにバイトをしながら賄うのが現実的に厳しすぎるため、ご支援を頂きながら制作を進めることで、目標を達成できるのではないか、と考え、今回このプロジェクトを立ち上げました。
現在の準備状況
ゲーム開発にかかる予算概要
- ゲームエンジンのライセンス料: 不要(アンリアルエンジンを使用)
- 人件費(アーティスト、デザイナーなど): 数十万円から数百万円
- テストとデバッグの費用: 数万円から数十万円
- マーケティングとプロモーションの費用: 数万円から数百万円
これらの合計は、数百万円から数千万円になる可能性があります。このように多くの機能やコンテンツを含める場合、より高い費用がかかると考えられます。つまり、高品質を求めれば求めるほど予算も高くなります。逆に考えると、予算が大きければ大きいほど、より高品質なゲームの制作が期待できます。
私は、頂いた支援金の総額で確定したいと考えています。万が一のことを考慮し、予備資金として増額率15%を乗せました。ゲーム開発にはトラブルがつきものです。想定以上に開発に時間がかかったり、資金がかかってしまう事例が多いです。私は本気で開発に取り組んでいるため、トラブルを考え、以下の表にまとめました。
| 支出項目 |元の金額|増額率 |修正後の金額 (万円)|
| デザイン機器(1台) | 20 | 15% | 23 |
| アンリアルエンジン対応PCの購入費 | 未定 | 15% | 未定 |
| ZBrush(年間) | 22.1 | 15% | 25.36 |
| 3Dモデリングとデザイナーへの依頼 | 100 | 15% | 115 |
| 著作権登録や保護 | 10 | 15% | 11.5 |
| YouTube広告 | 10 | 15% | 11.5 |
| ウェブサイト広告 | 10 | 15% | 11.5 |
| リターンの費用(フィギュア費用除く) | 30 | - | 30 |
| 合計 | - | - | 227.86 + PC購入費 |
| クラウドファンディング手数料 (17%) | - | - | 266.5962 + PC購入費 |
クラウドファンディング手数料を加える理由
クラウドファンディングの手数料は、プロジェクトの運営に必要な資金がどれだけ確保できるかを左右する重要な要素です。手数料が支援金から引かれるため、実際に利用できる資金を正確に見積もるためには、手数料を予算計画に反映させる必要があります。その点を考慮し、合計に加えました。
リターンについて
ご支援くださった方の住所にはお礼状や商品をお届けします。現在確定している商品は以下の通りです。
1.感謝のメール
支援してくださった皆様に、心からの感謝の気持ちを込めたメッセージをお送りします!2.イラスト集(A4・約30ページ)
⁂ 3000円以上のご支援:ホラムちゃんや作品の世界観が詰まった30ページの特製イラスト集をお届けします。作品の制作過程やホラムの魅力を存分にお楽しみいただけます!3.感謝の手書きのお手紙(ホラムの2Dデザイン付き)
⁂ 8000円以上のご支援:ホラムの2Dデザインとともに、一つ一つ丁寧に心を込めて書いた感謝のお手紙をお送りします。ホラムからの「ありがとう」を直接感じてください!4.ホラムちゃんの「大感謝♡手話song」ムービー
⁂ 20000円以上のご支援:支援者様限定の「大感謝♡手話song」ムービーをお届けします!ホラムちゃんが手話で感謝を伝える、音楽付きの特別な動画です。視覚と音楽で感謝の気持ちを共有します!5.ホラムのフィギュア「ありがとう」の手話ポーズ
⁂ 50000円以上のご支援:感謝の気持ちを「ありがとう」の手話で表現したホラムちゃんのフィギュアをお届けします。特別なホラムがいつもそばで応援してくれるアイテムです!6.本作品のソフト(USBまたはDisc)
⁂ 80000円以上のご支援:ゲーム完成後、特別仕様のUSBまたはDiscにて作品をお届けします。ゲーム内クレジットには支援者様のお名前も掲載し、あなたの支えが作品の一部になります!
応援いただいた方には心から感謝し、リターンにも力を入れていきたいと思います。
実は、このプロジェクトのリターンの一環として、ある大学内の行事のために「大学の情報系でミュージック系の動画編集に慣れている友達と協力しながら本気で制作した「ホラムちゃんの大感謝♡手話song」ムービー(非公開)もご用意しております!音楽と字幕もついており、動画ファイルに入れてメールでお届けいたします!この作品は約5分の再生時間で、2万円以上ご支援くださった皆様全員への感謝の気持ちを込めた特別なコンテンツです。今後制作する手話歌ムービーはYouTubeやInstagramで公開予定ですが、「ホラムちゃんの大感謝♡手話song」は支援者限定の特別な作品です。グラフィックやデザインなどにも自信がある作品です!!どうぞご期待ください
本作品のソフトは、完成させないと配布できないため、目標金額に達しなくてもこれまでにご支援くださった方の期待に応えたいという思いで、それまでに集まったご支援金で完成させる予定です。そのため、たとえご支援くださった方が1人のみであっても、最低金額で制作可能な範囲を考慮し、8万円以上のご支援をいただいた方にのみ配布させていただくことになりました。リターン内容が1~4のみとなることもございます。何卒ご理解いただけますと幸いです。本編は約2時間の内容を予定しており、クレジットにはご支援くださった方のお名前を掲載します。クレジットは黒い背景に白い文字が流れるスタイルで、文字サイズは読みやすく調整します。掲載を希望される方は、支援時に備考欄にお名前をご記入ください。掲載を希望しない場合は「不要」と記入していただければ大丈夫です。掲載期間は配信中ずっと継続する予定です。
皆様のご支援がプロジェクトを成功に導く鍵となりますので、ぜひご協力をお願い申し上げます!
スケジュール
ゲーム制作スケジュール表
| 年/月 | タスク | 詳細 | YouTube報告 |
| 2024/11 | プロジェクト準備 | 計画の見直し、リソースの確認、目標設定、クラウドファンディング開始 | ゲーム開発内容の一部発表 |
| 2024/12 | クラウドファンディング活動 | 支援者へのリターン準備、プロモーション活動の強化 | クラウドファンディング開始の報告 |
| 2025/01 | クラウドファンディング終了、資金調達確認 | 目標金額の達成状況確認、次のステップの計画 | 資金調達の結果と今後の計画 |
| 2025/02 | 3Dモデリングの初期作業 | キャラクターデザイン、モデリングの開始 | 初期モデリングの進捗報告 |
| 2025/03 | 3Dモデリングの外注依頼 | プロの3Dアーティストへの依頼、進行状況の確認 | 外注依頼の結果と進捗状況 |
| 2025/04 | プロトタイプ開発 | ゲームの基本的な機能を組み込んだプロトタイプの作成 | プロトタイプのデモと説明 |
| 2025/05 | ゲームシステムの設計 | ゲームメカニクスやルールの設計、テストプレイの実施 | システム設計の進捗報告 |
| 2025/06 | ストーリーとダイアログの作成 | ストーリーラインの構築、ダイアログの執筆 | ストーリーとキャラクター紹介 |
| 2025/07 | グラフィックと音楽の制作 | アートワークの制作、音楽・効果音の制作 | グラフィックと音楽の進捗報告 |
| 2025/08 | アルファ版テスト | 内部テストの実施、フィードバックの収集 | アルファ版テストの結果報告 |
| 2025/09 | アルファ版の改善 | フィードバックを基にしたバグ修正や機能改善 | 改善内容と進捗の報告 |
| 2025/10 | ベータ版の準備 | ベータ版の制作、外部テストユーザーを募集 | ベータ版の準備状況報告 |
| 2025/11 | ベータ版テスト | テストの実施、フィードバックの収集、最終調整 | ベータテストの結果報告 |
| 2025/12 | 完成! | (一年を目安に制作) | リリース準備と最終報告 |
| 2026/01 | ご支援者への報告 | 完成報告と今後の展望を説明 | YouTubeで配信予定 |
| 2026/? | 配信 | ||
| 2026/09 | リターン | すべてのリターンを行います! |
最後に
このプロジェクトは、私たちが共に築く物語であり、聴覚障害者と健常者の心をつなげる架け橋を目指しています。ゲームの開発を通じて、私たちの視点から新たな体験を提供し、理解を深めることに挑戦しています。これらはただのエンターテインメントではなく、深いメッセージと共感をもたらす作品です。
これまでに2回の挑戦で失敗を経験しましたが、その中で応援をいただいた方々への期待に絶対に応えたいという強い気持ちが私の原動力となっています。三度目の正直のつもりで企画したこのプロジェクトは絶対に失敗したくありません!!!そのためにも、皆様の支援が欠かせません。
私たちの目標は、全ての人が共鳴し合い、心の距離を縮めることです。支援者の皆様には、私たちのビジョンに賛同し、共にこの旅を歩んでいただけることを心から願っています。あなたの支援が、このプロジェクトを成功へと導き、特別な体験を実現させる原動力となります。
共に新たな世界を創造し、感動を分かち合いましょう。あなたの応援が、このプロジェクトの未来を明るく照らします。心からの感謝を込めて、皆様のご支援をお待ちしています。どうぞ、私たちと共にこの旅に参加してください!
最新の活動報告
もっと見る
#進歩状況の報告 いよいよデモ版が完成!!!
2025/05/06 19:06【デモ版完成間近のご報告とお礼】これまでにご支援いただいた皆様のおかげで、デモ版がいよいよ完成間近となりました!!本当にありがとうございます!…ただ、お気づきの方もいらっしゃるかもしれませんが、動画の最後の方に少しカクつきが見られます。これは、グラフィック処理の負荷によるもので、現状スペック的にかなりギリギリの状態で動かしています(汗)それでも、皆様の温かい応援があったからこそ、ここまで来ることができました。最後まで全力を尽くして、自分自身も納得のいく作品に仕上げたいと思っています!今月中に、また新たなプロジェクト投稿も予定しております。もしよろしければ、内容を見るだけでも構いませんので、ぜひご覧いただけたら嬉しいです。今後も引き続き、開発の進捗を定期的にお届けしてまいります!どうぞお楽しみに!!! もっと見る
進歩状況の報告#3
2024/11/30 18:50
遅くなってすみません!!第二回の開発進歩状況の報告です!!
2024/11/12 03:51




















コメント
もっと見る