◇はじめに
お世話になっております。
『特定非営利活動法人 子ども自立の郷ウォームアップスクールここから』です。
昨年は、多くの支援者様のお力添えによりおかげさまで悩みの種だった施設の修繕がすべて完了しました。雨漏りも改善し、ひどかった壁のひび割れも直り、心機一転これからは活動に専念することができます。

クラファンにご支援くださった方、応援してくださった方々、本当に感謝しております。
ありがとうございました!!
今回再び挑戦する目的は、「ここから」のさらなる飛躍のためです!
皆様のおかげで立ち直った施設をさらに有効活用したいと思い、「不登校」や「寄宿」といった形にこだわらず、さまざまな子どもの体験活動の場として、
自信と元気と好きをはぐくむ新たな環境に生まれ変わりたいと考えています。
そのためにもクラファンを成功させたいです。どうか皆様のお力をお貸しください!
◇当施設について・現在の状況
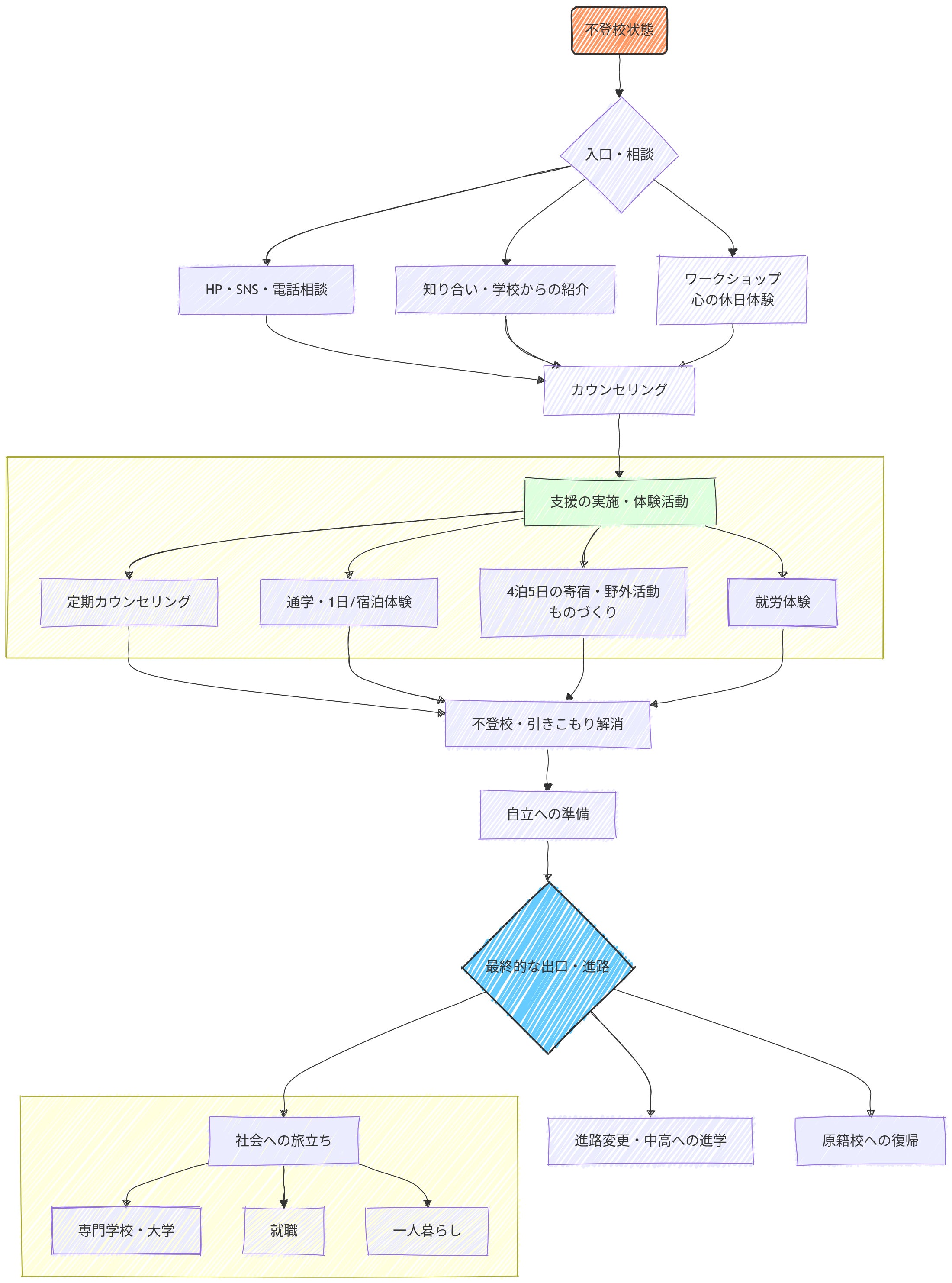
当施設は、不登校やひきこもりの子どもや若者を対象にさまざまな活動を通して自立をサポートする自立支援施設です。
※ここから利用者の主な流れ
寄宿や体験活動、カウンセリングなどを通して子どもが自分のペースで自信をつけ元気になれるよう全力でサポートするのが私たちの役割です。
昨年は夏祭りを開催し地域の人々を呼んで交流したり、地域のイベントに参加してピザを売ったりと、生徒と一緒に精力的に活動して参りました。

ーーーーーですが
最近、「ここから」を利用する人々が減っている現状があります。
主な原因と考えられるのが子どもを預ける親のニーズの変化です。
◇今後の課題
私たちには目標があります。それは、当施設を必要とする子どもや若者が、一人でも多く「ここから」を介して元気や自信を取り戻し、社会に出ても自分らしく生きていく力を身につけること。

そのためにはまず利用してもらわないことには始まりません。
ところが昨今、利用者がなかなか増えない現状があります。

主な原因として考えられるのは、「寄宿」というハードルです。
当施設はこれまで寄宿という形を持ち味としてやってきました。親元を離れた4泊5日の共同生活。寄宿だからできる活動の数々が子どもに与える影響が大きいと考えたからです。
その甲斐もあり、これまでに100人以上もの生徒がここを元気に巣立っていきました。
ところがその寄宿という形が子どもや親にとって大きなハードルとなることは否めません。
寄宿となると利用料も高くなります。不況で困窮する家庭には利用そのものが難しい場合もあります。週の3分の2以上を家から離れて暮らすとなると心理的ハードルも容易ではありません。

施設の場所も問題です。街から離れた当施設は、自然豊かで景色も美しく、心を落ち着かせるにはベストな環境です。が、当施設にとって持ち味であるはずのその要素は、便利な環境に慣れたいまの子どもや保護者にとっては、同時に不安要素にもなります。

そもそもこういう環境が子どもに必要なのかどうか
その判断をする以前の段階で預けるのには、
いまの当施設のやり方では難しいのではないか・・・そう考えました。
◇ここからのこれから
そこで、変革が必要だと我々は判断しました。
寄宿をメインとしたこれまでのやり方から、「ここから」でできる体験活動をメインにして、不登校児童だけでなく、
さまざまな子どもたちへと利用者の幅を広げて提供すること。

そうすることによって
不登校とカテゴライズされた子どもたちだけでなく
そうなる以前の、いずれ不登校になるかもしれない子どもたちの心も元気にでき、
自信を取り戻すきっかけを作ることができるかもしれない。

間口を広げ、利用するハードルを下げることで、
より多くの子どもや親が安心して利用しやすい環境として「ここから」を新しく生まれ変わらせたいと考えました。
◇実現したい主なこと
今後実現したい主なことは以下の通りです。

◾️これまで培った(設立20年間分の)体験活動を不登校の子どものためだけでなく、広くいろんな子どもたちに届けていく
◾️「ここから」でできる主な体験活動の種類(陶芸、木工、手芸、自然活動[川遊び、山遊び、雪遊び]、宿泊体験など)
◾️校舎を利用した自然活動を夏休みや冬休みなど休業期間を利用して、子どもを対象にワークキャンプを実施する。1泊2日の体験活動。親も一緒に参加可能にすることで安心して利用してもらう
◾️街の中央に出て行き、場所を借りてさまざまな体験活動を実施(手芸、陶芸とか)。施設まで来なくても体験できる環境を作る
◾️学校の親子活動や地域の子供会活動なども「ここから」で計画
◾️公共の施設を借りて、働く保護者のための相談活動。カウンセリング。夜間の仕事終わりの時間にも利用できる相談会などを実施
◾️これまで通り寄宿も希望する子どもは受け入れていく(上記体験活動を通して寄宿を希望する人など)、4泊5日。共同生活

体験活動をメインに幅広く子どもを受け入れつつ、保護者の相談会なども場所を借りて積極的に行っていきます。
ワークキャンプなどを通して自分の「好き」を見つけられる環境を新たに構築していくとともに、これらの活動がこれまでの体制(寄宿)の縮小版として行われることで、必要な子どもには寄宿へとつながるきっかけになれたらいいなと考えています。
◇理事長からみなさまへ

◇これまでの歩み
・2006年2月 法人設立
・2006年6月 旧余呉町立丹生小学校を無償貸与
・2009年8月 大学コンソーシアム京都よりインターン受け入れ開始(以降、毎年継続)
・2011年8月 当施設を会場として夏祭りを開催(以降毎年開催)
・2012年4月 地域高齢者向けサロンスタート
・2013年6月 校内にてコミュニティカフェ「cocokafe」オープン
・2019年6月 余呉町菅並・妙理の里にて就労支援カフェレストラン「cocokafe simple 心風流」運営開始
・2024年9月 経営難により「cocokafe simple 心風流」の運営を休止
・2024年 第76回 保健文化賞受賞
・2025年4月〜6月 クラウドファンディング実施
◇応援コメント




◇リターン
◯【お礼のメール】メール+動画URL 3,000円
◯【お礼の手紙】お手紙+動画QRコード 5,000円
◯【さをり織り手作りランチョンマット】ランチョンマット2枚+お手紙+動画QRコード 10,000円
◯【陶芸手作りお皿】お皿+お手紙+動画QRコード 30,000円
◯【応援プランA〜C】お手紙+パンフレット+動画QRコード+ステッカー 10,000円〜100,000円
◯【お名前掲載 個人向け】(施設の壁に何らかの形でお名前掲載)お手紙+動画QRコード 10,000円
◯【お名前掲載 個人向け+α】(施設の壁に何らかの形でお名前掲載)お手紙+動画QRコード+ステッカーセット 30,000円
◯【お名前掲載 法人向け】(ホームページに法人名を掲載)お手紙+動画QRコード 50,000円
◯【お名前掲載 法人向け+α】(ホームページと施設の壁に法人名を掲載)お手紙+動画QRコード 100,000円
◯【体験活動プラン】限定5組+お手紙+動画QRコード 50,000円
◯【理事長とゆっくり話せるプラン】(リモートでも可)お手紙+動画QRコード 50,000円
◯【理事長とゆっくり話せるプラン+α】(リモートでも可)お手紙+動画QRコード+ステッカーセット 100,000円
※動画とは、後日施設の紹介や想いを動画にしてYouTubeで公開しますので、そのページQRコードとなっております。収録時間 30分(予定)
◇支援金の使い道
支援金の使い道は、主に新規活動のための『活動資金』です。
場所の確保、広く知ってもらうための広報費など、必要な費用はいくつかありますが、特に大事なのは人員の確保だと考えています。
皆様のおかげで立ち直った「ここから」で新しいことをやっていくには、まず何よりも人の力が必要です。声をかければ手伝ってくれる卒業生やボランティアはいます。でも、「ここから」をやっていくには指導員としてのスキルや人員が必要不可欠!
当施設では、現在満足に人を雇うことができない状況が続いています。実現したいことを「ここから」で実現するためにも、皆様の力をお貸しください。
◇さいごに

最後まで読んでくださりありがとうございます。
前回急務だった建物の修繕が支援者様のおかげで実現でき、これで心置きなく活動できると思ったら、利用者がいなければ活動できない、そんな当たり前の事実に直面しました。
当施設のような環境が本当の意味で必要なくなるならば、それは世の中にとって良いことかもしれません。ですが、現実はそうではなく、必要とする子どもたちにさまざまな要因が絡んだことで届けることができていないのが現状です。
我々が今後取り組むべき課題は、ただじっと待つのではなく、それら要因と一つずつ向き合い解決して行くことで、誰もが「ここから」を利用しやすい環境に変えていくこと。そのためにも、皆様の助けを我々は求めています。
どうか『子ども自立の郷ウォームアップスクールここから』を今後ともよろしくお願いいたします。




