
今は各種肥料や道具が野ざらしになっていますから、1箇所に集めて屋根を設けたいです。
どうしても雨ざらしや日光にさらしていると肥料や資材の寿命が短くなってしまいます。
また、収穫した野菜を干したりするためにも屋根が欲しいので、簡単な資材置き場を作ろうと思います。
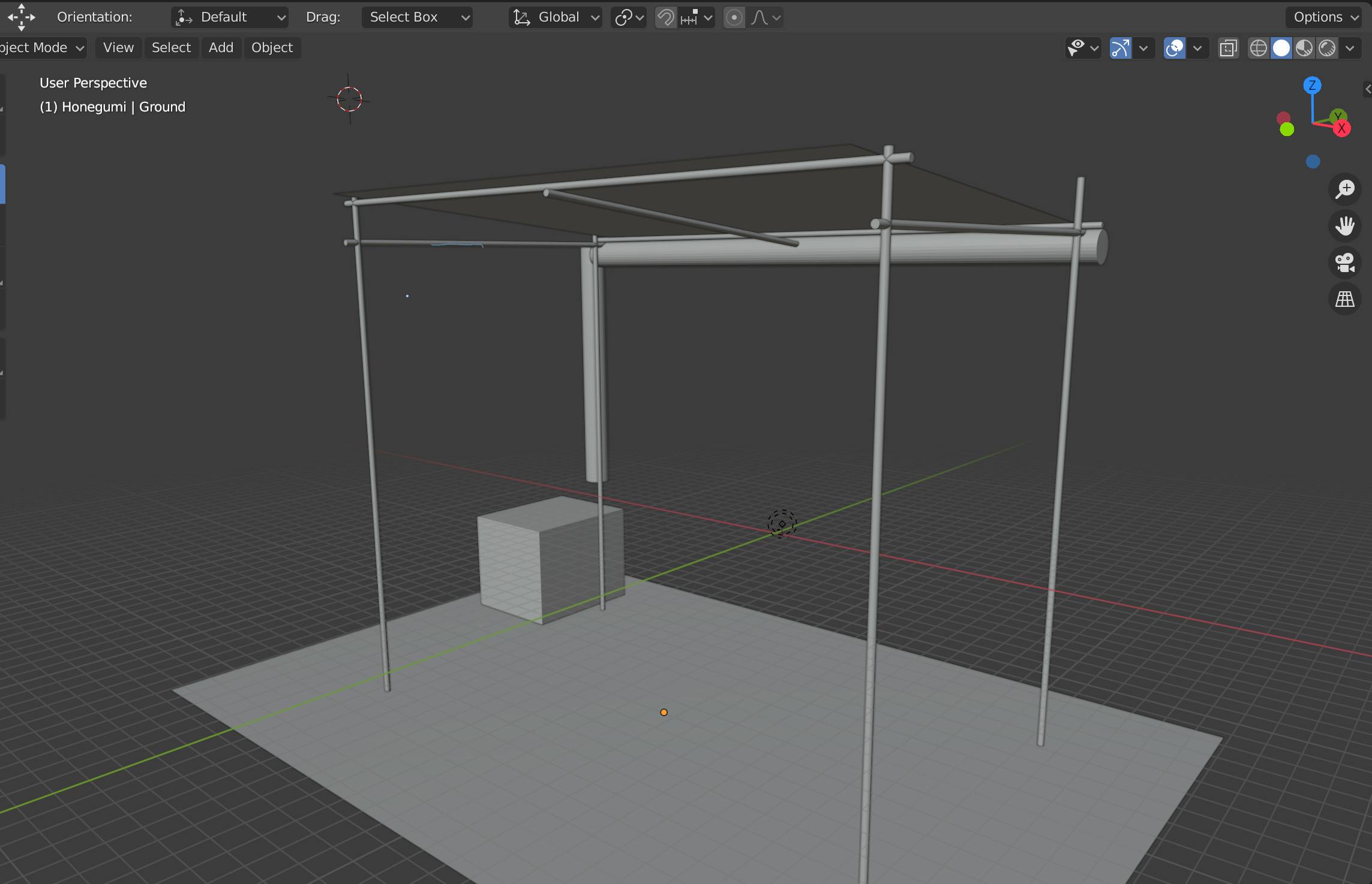
差し当たり、3Dモデリングツールを使って資材置き場の設計図を作りました。
高さは180cmで、横幅が200cmくらいです。
モデリングツールでは各パーツの縮尺関係を実際のものにしましたから、ツールのサイズに沿って資材を買えばOKです。
単管パイプと畦板を使った簡単なもので良いと思います。
四方はブルーシートみたいなので囲う簡単なつくりでいいかなと思っていますので、壁はありません。強風への備えのために遮光ネットにするかもしれません。設置してから様子を見て検討します。
また、借りた畑では水が用意できないんですよね。
なので資材置き場には雨水を貯める設備も用意します。
ただ屋根を傾けて設置して、雨どいを使うだけですが!!

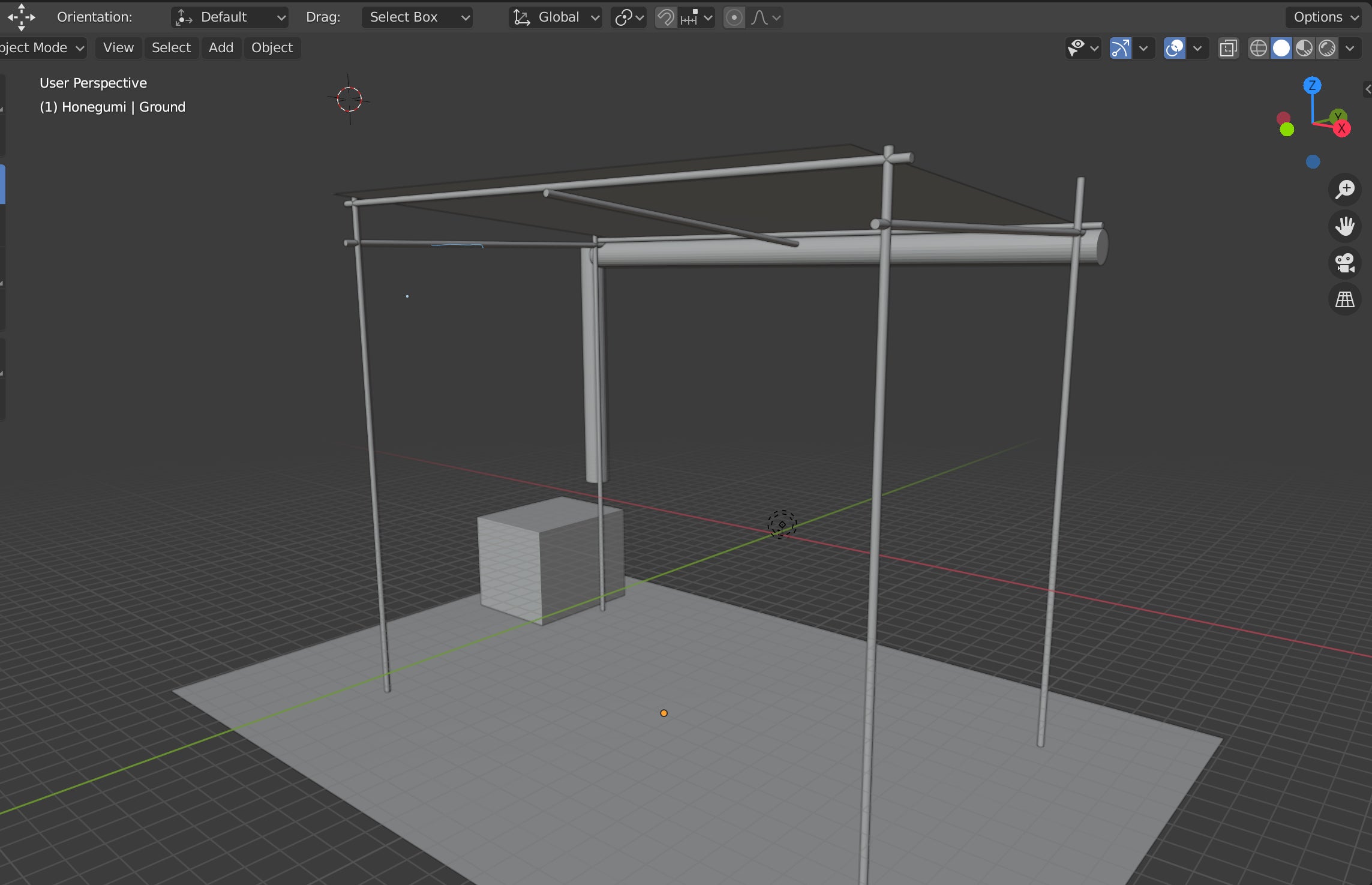
後ろから見るとこんな感じです。
雨樋を使って適当な箱に水を集めます。
タブレット片手にホームセンター行って、建設に必要な素材の見積もりに行きます。
恐らく3万円くらいで揃うと思います。うーん高い。。。





