
多文化人材活躍支援センター・山路です。2025年12月12日に始めたプロジェクトも、開始から6週間で94%までご支援をいただきました! 本当にありがとうございます。
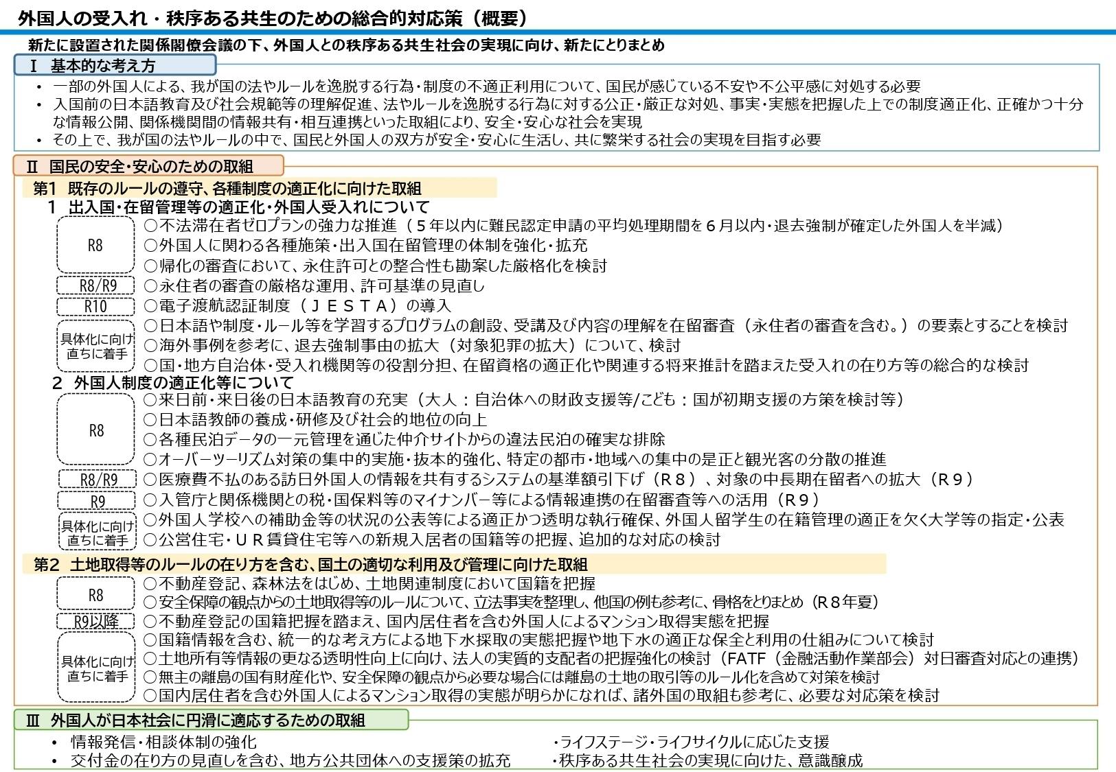
きょう1月23日は、政府より「外国人の受入れ・秩序ある共生のための総合的対応策」が公表されました。概要や本文については、以下のリンクからご覧いただけます。

今回の総合的対応策で大きな点は、秩序ある共生社会の実現に向けた受入れ環境整備として、「日本語や我が国の制度・ルール等を学習するプログラムの創設を検討する」と言及している点だと思います!
これらの環境整備に向けては、「入国前及び在留外国人を対象として、ニーズや疑問を聞き取り、日本のルールや制度等を説明する双方向型の対話型オリエンテーションを国主導で実施する」を「速やかに実施する施策」として挙げています。
今回の総合的対応策では「アウトリーチ」(積極的に地域や家庭に出向いて支援を届けること)という言葉が多く出てきます。外国人住民は、言葉の壁であったり、日本人への遠慮があったりして、なかなかSOSを発信できない方も多くいます。
ただSOSを待つのではなく、きちんと外国人にアウトリーチして、お困り事やニーズを拾い、適切な支援につなげること。まさに、私たちが目指す「多文化ケアマネジャー」の理念そのものだと思っております!
今後、国としても、きちんと外国人世帯にアウトリーチして、アセスメントを取り、日本語や生活情報などの支援を的確に届けるという流れになってくると期待しています。
そのモデルが、能登半島地震で被災した輪島からスタートしたら、素敵ではないですか?
目標金額まであと少し。最後の一押しをよろしくお願いします!




